南京小升初学区划分信息、学籍、户籍、公民同招等问题,解答来了!
今天小编就南京的小升初升学政策分模块给大家进行梳理(参考2020年),主要分为升学流程、政策要点、公民办报名以及一些热门问题解答(学区、学籍、户籍、随迁子女......)
升学关键时间点
这张表就是今年小升初的主要升学流程,可以作为明年升学的一个参照!
小升初
2020年南京招生政策内容要点
1. 从今年开始,南京市义务教育学校全面取消特长生招生。
2. 民办学校报名人数超过招生计划数的,所有报名人员全部实行电脑随机派位录取;报名人数未超过招生计划数的,一次性全部录取。民办一贯制学校初中部招生计划小于其小学部直升需求人数时,仅面向校内采取电脑随机派位方式录取;在保证小学部直升需求后仍有余额且多余名额少于报名人数的,也要采取电脑随机派位方式录取。
3. 幼升小的学生可在民办小学、热点公办小学中最多选2所报名,小升初的学生可在民办初中、热点公办初中和南京外国语学校中最多选2所报名。
4. 如果被2所学校同时录取,则需明确选择其中1所学校。逾期未到现场确认的,视为放弃。录取后的学生不得被其他学校再次录取,也不得回施教区公办学校就读。
报名入学攻略
一
公办校报名
公办学校招生方式:学区直升+摇号(空余学额)
按照南京入学政策规定,新生报名入学必须满足三个条件:
一、适龄儿童具有所在施教区家庭正式常住户口,户口原则上应随父母(法定监护人)在同一户籍;
二、产权证持有者为适龄儿童的法定监护人(产权证是指房屋所有权证);
三、户籍与实际常住地、产权证三者一致。
符合下列三种情况之一并持有相应证明,同时符合其他条件的,也正常办理入学:
①儿童少年户籍随父母(或其法定监护人)一方,并在施教区常住,另一方是不在南京市工作的现役军人、在外地工作、务农或出国定居的;父母离异,其子女户籍随法定监护人,并在施教区常住的。
②父母双方均为不在南京市工作的现役军人或公派出国工作的专家、技术人员,其子女户口单立或随祖父母(外祖父母)在施教区常住的。
③适龄儿童自出生之日起,即随父母户口在祖父母(外祖父母)处落户,其父母双方均未购买或均未分配过住房,在祖父母(外祖父母)处实际常住且户口从未迁移的。
报名时需准备的材料
本市户籍小学新生报名登记时除带孩子以外,还须出具父母(或其法定监护人)及适龄儿童少年的户口簿、房屋产权证及预防接种证等有关证件(证明)。
二
民办校报名
招生方式:
全面实行公办民办学校同步招生,严格按市教育局公布的招生时间开展相关工作,坚决杜绝提前招生和掐尖招生。民办学校招生纳入审批地统一管理,与公办学校同步登记报名、同步录取、同步注册学籍。严格公民同招纪律,规范招生宣传行为,所有学校不得通过任何形式提前摸底争抢生源;不得超出教育行政部门规定增设限制条件,拒绝或变相拒绝适龄儿童少年报名。
选拔机制:
除南外需要进行语言测评外,其余民办学校均采取免试招生
全面实行免试招生,不得通过笔试、面试(谈)、评测等方式招生,严禁以各类竞赛证书、竞赛成绩或考级证明等作为招生依据。
民办学校报名人数超过招生计划数的,所有报名人员全部实行电脑随机派位录取;报名人数未超过招生计划数的,一次性全部录取。
2020年,南京外国语学校初中部招生只进行语言能力测评,测评内容严格依据小学课程标准,由市教育局组织专家审核把关。如果报名人数超过招生计划数的8倍以上,则通过电脑随机派位确定参加语言能力测评的学生名单。
热门问题解答
学区问题
一、关于学区确认
Q:我看中一套学区房,怎么确认这套房是该学校学区房?
A:每年5月或者6月,学校都会在校门口或官方网站公布该校当年的“招生简章”,上面会有该校的学区范围。如果无法确认,请直接咨询学校。
Q:开发商宣传楼盘是名校学区怎么确认?
A:想确认该楼盘是否属于这所名校学区,分为两种情况:一是学校已经建成,查看学校官方网站或学校门口的招生通告,查看其学区范围是否包含该楼盘;二是学校未建成,请开发商出示与学校的招生协议,并将买房后孩子可上该名校作为购房合同条款写入合同。
二、关于学区调整
Q:购买学区房后,会不会被划出该校学区范围?
A:不好说,2016年南京教育“十三五”规划中表示,未来五年南京将动态调整学区。即,学区生源太多,可能会缩小学区;如果当年学区生源太少,则会扩大学区。
Q:听说有的名校学区范围会扩大,买名校附近的房子会划入名校学区范围吗?
A:南京名校学区范围扩大都是采取与周边学校合并的方式,名校学区范围是否扩大,以该校当年招生简章为准。
三、关于学区使用
Q:我有多套房子,孩子去哪里上学?
A:到父母和孩子的户口所在地学校报名,产权证和户口要一致,还要提前一年落户并实际居住满一年。
Q:我的房子拆迁了,现在居住在其他地方过渡,孩子应该去哪里就读?
A:
①拆迁家庭未安置或未购买新房的,应出具相关部门拆迁证明材料,在原施教区小学报名。
②已安置或购买新房且取得房屋产权证的,应到新安置或购房所在地的施教区小学报名。
③所安置或购买新房已交付但尚未取得房屋产权证的,凭相关证明材料,由新安置或购房所在区教育局统筹安排学校就读。
Q:我买的学区房是新房,今年9月份才能交付办证,孩子5月份就要报名,该怎么办?
A:这种情况是无法报名的,孩子只能到原户籍所在地的学校报名入学。如果父母是外地户籍,在南京工作,可以按照外来务工人员随迁子女的政策,由住地教育局统筹安排入学。
2020南京学区划分
江北新区
小学
南京市九龙小学
江北大道以东,杨新路、凤凰南路(北至南京热电厂)以南区域。包括:桂馨园、福基花园、福基瑞景园、福基丽景园、福基丽景园南钢一村~六村、湖滨小区、凤南街、耿家洼、蒋家洼、九龙洼、王山头、新村、新村厂外、消防中队、凤南小区、吕洼新村、卸甲山庄、风滨嘉园等。
南京信息工程大学附属实验小学
江北大道以东,晓山路、太子山路以南,杨新路以北,凤凰南路(至太子山路)以西围成的区域。包括:晓山一村(含晓山新村、新广厦、圣德山庄、海棠花园、晓山公寓)、晓山路(晓山口)、宝润花园、滕泰雅苑、瑞凯国际、杨庄(含北村、新村、南村、西村)、福基紫景园、新庄(含东村、西村)、草芳新苑、晓山北村(含晓山南村)、化建社区(化建新村、化建新一村)、宋家庄、老吴家洼(太子山路以西靠老西厂门商场一侧的吴家洼)、蒋洼、肖庄、吕洼、果树山、桃花山、百悦家、芳庭潘园、仁锦苑等。
南京市扬子第二小学
扬村三路以东,扬村路以北,平顶山路以南,新华路以西围成的区域;经九路以北,新华路以东区域。包括扬子1村~6村、银江花园、碧景山庄、葛塘和平社区(湛庄、张营、李小营、唐国寺、焦洼、曹洼、上营陈、下营陈、姜桥、姚庄、丁家山)、新华七村、潘家营、柯家洼等。
南京市扬子第三小学
扬村二路以东、扬村路以北、扬村三路以西、平顶山路以南围成的区域;平顶山路以北,新华东路以西至冶山小铁路以东区域。包括:扬子7村~12村、葛塘和平社区聚富新寓、中心村、朱洼、周洼、毕洼、赵营(小铁路以南)、尹庄、山庄、大包、山倪、山郑等。
南京市扬子第四小学
扬村二路以西,葛关路以北,江北大道以东区域、平顶山路以南围成的区域;包括平顶山路以北,冶山小铁路以西至江北大道以东区域。包括:扬子14村~21村、绣景雅苑、葛塘和平社区中杨新村、宁馨家园、山胡、山许、油坊、东钱、赵营(小铁路以北)等。
南京市南化第三小学
新华路以东,经久路(东至化机厂)以南,太子山路以北,凤凰南路(南至南京热电厂)以东区域。包括:长冲街、永利街、钻石星城、新华一村、南化新一村、新华二村、新华三村、新华四村、铂金公寓、新华路242号、新华路359号(交通银行大厂分行)、山潘二村、周洼新村、太子山路(北侧)、朱洼、新吴家洼(太子山路以东靠太子山公园一侧的吴家洼)、潘北洼、红旗村、南化三村、南化新村(南化新华村)7~17幢、南化六村、七村、八村、北厂门、凤凰山、官元山、凤凰北路、凤凰东路、南村、西厂门街、小门、南厂门街、八步沟、南厂岗、36巷、15巷、119巷、周家洼、毕家洼、毕洼路、小营子、南磷新村、潘营新村、南化南村、十四化建、旭东路(葛关路以西,靠近化机厂一侧)、葛关路108号(老大厂中学)等。
南京市南化第四小学
杨村二路以东,欣乐路以东,园西路以北,杨村路以南围成的区域。包括:南化九村、南化十村、南化九村东、西巷、十村西巷、紫晶环球、山潘一村、山潘三村、山潘四村、水榭花苑、南化新村(新华村)1~6幢、东盛大厦前楼、葛关路沿线(葛关路381号1~2幢、葛关路<南化>第81幢、第85幢)、山潘村1~2幢、山潘村(街)、大厂新村,欣乐新村、欣城峰景、恒丰世家、旭升花苑等。
南京市南化实验小学
晓山路以北,新华路以西,园西路以南,江北大道以东围成的区域。包括:新华五村、新华六村、阿尔卡迪亚、福基旭东新城、三丰公寓、兰亭苑、大汤等;原长芦街道水家湾社区湾北三、四、五组和老街,陆营社区卞营、下沈、小陆营、常家营小区、西王和方巷小区等未拆迁区域。
南京市葛塘中心小学
江北大道以西,马汊河以南,团结河以东围成的区域。包括尚品馨苑、美利广场、棠雅苑、聚瑞家园、文承苑、文承熙苑、永恒家园、怡景佳园、紫艺华府、文承楠苑、景河苑;葛塘中山社区;葛塘工农社区(任井、墩子高、姚庄、伏庄、胡庄、郜庄、武庄、曹庄、和尚庄、中心村、新宏鑫、潘塘许、新郑营、尤山头、小汤、四周)。
南京市长城小学
原长城街道所辖区域。包括接待寺社区(含长城新苑、长城佳苑、梧桐世家);长城村;官塘河村;前程村等。
南京晓庄学院顶山实验小学
顶山街道吉庆社区、大新社区、石佛社区(不含金地浅山艺境,山水金盾花园)、珍珠路社区、观山悦花园。代招华润国际(待该区域配建小学建成开办后再行调整)。
南京市江北新区浦厂小学
顶山街道临泉社区(不含观山悦花园)、龙虎巷社区、金汤街社区、南苑社区,浦口区内中车浦镇车辆有限公司和工业公司职工子女。
南京市浦口实验小学
大华锦绣华城(临江苑、柳州苑、桂美颂、榴美颂、香榭美颂、香邑美颂、乐美颂、爱美颂、香鸢美颂、香醍美颂);浦园村、浦建村、浦东村、浦东二村、津浦新村、新马路(不含浦欣家园、184、186、188号)、浦铁一村(非铁路职工子女)、浦东路四号、六号、十八号(浦口电大门前小河为界)、南京电力环境保护科学研究所、铁道部南京煤炭设计院,桥工新村、迎江路(原桥北小学学区)、彩虹雅苑。
南京第一中学江北新区分校
雅居乐、正荣润江城,代招正荣润锦城、保利西江月(待该区域配建小学建成开办后再行调整)。
南京市浦口实验小学浦园路分校
江月府、锦汇苑、滨河御景、宜馨苑,宁港一、二村,大坝头1-50号,浦中路,浦铁二村,小柳三、四、六组,夹河六、七、九组,夹河新村,轮渡桥,河西街,河北街,浦熙雅园。
南京市浦口实验小学万江分校
万江共和小区(天和苑、地和苑、仁和苑)。
南京市江北新区铁路小学
泰山街道码头街、扶轮街、阳沟街、大马路、和平街、菜市中街、浦欣家园,浦铁一村铁路职工子女,新马路184、186、188号,码头社区。
南京市琅琊路小学明发滨江分校
明发滨江新城。
南京市江北新区泰山小学
金泉泰来苑、御澜府、玫瑰花园、浦东花园、华侨绿洲、泰山花苑、泰山天然居、太平宝坻、景福家园、铁桥小区、爱上花园、新桥家园、新荣家园、泰福新寓、艾菲国际、铭人丽岛、杏林北苑、碧泉家园、钟表材料厂宿舍楼、毛纺厂宿舍、泰西路42号教师公寓、泰西路50号东南大学宿舍楼、南农大工学院家属区、南京麒麟交通技师学院家属区、后河沿、泰冯路泰山段双号至58号。
南京市江北新区鼎泰实验小学
浦东北路以西、浦珠路以北、新马路(兴浦路-凯天路以东区域(含鼎泰家园、山水云房、恒辉翡翠城,郦都鸿图阁等)。
南京市江北新区柳袱小学
泰山街道桥北社区,临江5组,桥北小区、江畔明珠、幸福美地、桥北花苑、春江阁、浦泰和天下,金城丽景、华侨城、中浦家园,迎江雅居。
南京市力学小学海德北岸分校
海德北岸、朗诗红树林。
南京市浦口外国语学校(小学部)
旭日爱上城、旭日华庭。代招金城丽景、华侨城和中浦家园。
南京市琅琊路小学威尼斯水城分校
威尼斯水城。
南京市北京东路小学分校红太阳小学
旭日上城、旭日家园。
南京市江北新区沿江小学
沿江街道冯墙社区、路西社区,高新花苑、锦绣澜山、燕澜七缙、天华硅谷、天华绿谷、海润风景、浦洲花园、创业新村等。京新社区、新华社区未拆迁部分可在沿江小学和浦洲路小学中选择入学。
南京市江北新区浦洲路小学
沿江街道复兴社区,润泰花园、润泰锦园、锦绣时代花园等。京新社区、新华社区未拆迁部分可在沿江小学和浦洲路小学中选择入学。
南京市琅琊路小学分校天润城小学
天润城1-10街区。
南京市第二十九中学天润城分校(小学部)
天润城11-16街区(含万润家园),代招:江岸水城、润富花园。
南京市江北新区高新实验小学
新城香溢紫郡、亚泰山语湖。
南京市信息工程大学附属高新实验小学
盘城街道江北社区、盘城社区、新华社区、双城社区、落桥社区(原落桥村),盘龙山庄、盘金华府、鑫庭雅苑、徐窑花园、盘锦花园、盘新家园、儒林学士府、盘城新居、盘城公寓等,南京信息工程大学盘城宿舍区。
南京市江北新区永丰小学
盘城街道永丰社区、老幼岗社区,裕民家园小区,落桥社区(包括原庆丰村、落桥村跃进河以西)、渡桥社区、板桥社区(原新民村1-3组)。
南京市江北新区六一小学
盘城街道板桥社区,泰山街道原林场村,舟桥旅、高炮师营区,南京陆军指挥学院院区,花旗社区。
南京市浦口外国语学校高新分校(小学部)
弘阳时光里花园、弘阳悦峰时光里、绿地悦峰公馆、招商兰溪谷、朗诗未来街区、新城花漾紫郡、旭日学府。
南京市江北新区玉带实验学校(小学部)
玉带社区、小摆渡社区、通江集社区、白玉社区、新犁社区、滨江社区。
南京工业大学实验小学
明发云庭、香漫山花园、国信自然天城、林景熙园,金地浅山艺境,山水金盾花园,明发阅山悦府。代招顶山街道七里桥社区江北快速路以北未拆迁居民子女。
初中
南京市旭东中学
晓山路-晓山西路-江北大道-园西路-新华路的区域。包括:新华五村、新华六村、阿尔卡迪亚、兰亭苑、三丰公寓、福基旭东新城、草芳新苑、滕泰雅苑、海棠花园、四周村、大汤、晓山、晓山北村、晓山南村、晓山一村、仁锦苑等。
南京市南化第二中学
团山-育英路-旭东路-健民路-新华路-园西路-江北大道-葛关路-九村西路-杨村路-新华东路-平顶山路-丁家山路的南面区域。包括:长冲街、东盛大厦前楼、钻石星城、紫晶环球、欣城峰景、恒丰世家、旭升花苑、欣乐新村、绣景雅苑、红旗村、周洼新村、百悦家、南化三村、南化八村、南化九村、南化十村、南化新村(新华村)、新华一村、新华二村、新华三村、新华四村、铂金公寓、新华七村、南磷、大厂新村、小门、西厂门、原山潘一村、山潘二村、山潘街、山潘一村、吴家洼、新吴家洼、毕家洼、周家洼、毕洼路、宋家庄、官元山、太子山、凤凰北路、凤凰南路、凤凰西路、丁家山不靠扬子厂区一侧、柯家洼、姜桥、潘家营、潘营新村、南化新一村、碧景山庄等。
南京市扬子第一中学
丁家山路-平顶山路-杨村路-九村西路-葛关路-江北大道。包括:扬子家属区1--21村、银江花园、中扬新村、宁馨花园、山潘三村、山潘四村、水榭花苑、聚富新寓、葛塘和平社区、丁家山靠扬子厂区一侧。
江北大道以西原扬子一中施教区。包括葛塘老街、尚品馨苑、文承苑、文承熙苑、彩苑小区、聚瑞家园、棠雅苑、美利广场、永恒家园、怡景佳园、景河苑、芳庭潘园、中山村黄马组、葛塘桥北新村、葛塘中山社区、江北大道以西工农社区(不含仁锦苑、四周村、大汤)等区域的初一新生可在扬子一中与扬子一中松杨路分校之间选择学校就读。
南京市扬子第一中学松杨路分校
原长城街道所辖区域,包括接待寺社区(含长城新苑、长城佳苑、梧桐世家);长城村;官塘河村;前程村;葛塘街道紫艺华府、文承楠苑。
扬子一中江北大道以西原施教区范围内的初一新生可选择扬子一中松杨路分校就读。
南京市九龙中学
八步沟-团山-育英路-经三路-江北大道的西边区域。包括:宝润花园、化建新村、吕洼新村、南化南村、南化六村、南化七村、十四化建、化建新一村、新庄东村、新庄西村、杨庄、杨庄北村、杨庄西村、杨庄南村、杨庄新村、蒋洼、凤南街、王山头、桂馨园、福基瑞景园、福基花园、福基丽景园;南钢一村~六村、湖滨小区、九龙洼、耿家洼、新村、新村厂外、凤南小区、消防中队、卸甲山庄、风滨嘉园;原长芦街道水家湾社区湾北三、四、五组和老街,陆营社区卞营、下沈、小陆营、常家营小区、西王和方巷小区等未拆迁区域等。
南京市第二十九中学天润城分校(初中部)
天润城1-16街区(含万润家园),江岸水城,润富花园。
南京市第二十九中学威尼斯分校
威尼斯水城。
南京市沿江中学
沿江街道冯墙社区、路西社区、高新花苑、天华硅谷、天华绿谷、海润枫景、浦洲花园、锦绣澜山、燕澜七缙、润泰锦园、京新社区(含大华锦绣时代花园)、新华社区、复兴社区(不含天润城、润富花园,江岸水城,万润家园)。
南京市江北新区浦厂中学
顶山街道临泉社区、龙虎巷社区、金汤街社区、南苑社区,浦口区内中车浦镇车辆有限公司和工业公司职工子女;顶山街道吉庆社区、大新社区、石佛社区、珍珠路社区。
代招明发云庭、明发阅山悦府、林景熙园、香漫山花园、国信自然天城等(待该片区配建初中建成开办再行调整)。
南京信息工程大学附属中学
盘城街道所辖范围(江北、 盘城、新华、 双城、 永丰、老幼岗、 板桥、 渡桥、 落桥9个社区)。
南京市第一中学明发滨江分校
明发滨江新城。
南京市河西中学
泰山街道大华锦绣华城(临江苑、柳州苑、桂美颂、榴美颂、香榭美颂、香邑美颂、乐美颂、爱美颂、香鸢美颂、香醍美颂);浦园路、浦园村、浦建村、浦东村、浦东二村、津浦新村、新马路、浦铁一村(含铁路职工子女)、浦东路四号、六号、十八号(浦口电大门前小河为界)、南京电力环境保护科学研究所、铁道部南京煤炭设计院,桥工新村、迎江路(原桥北小学学区)、彩虹雅苑;泰山街道江月府、锦汇苑、滨河御景、宜馨苑、浦熙雅园,宁港一、二村,大坝头1-50号,浦中路,浦铁二村,小柳三、四、六组,夹河六、七、九组,夹河新村,轮渡桥,河西街,河北街;泰山街道码头街、扶轮街、阳沟街、大马路、和平街、菜市中街、浦欣家园,码头社区;浦珠北路万江共和小区(天和苑、地和苑、人和苑)。
南京市浦口外国语学校(初中部)
旭日爱上城、旭日华庭、旭日上城、旭日家园。
南京市第一中学泰山分校
泰山街道天景社区(含浦东花园、泰山花苑、钟表材料厂宿舍、玫瑰花园、金泉泰来苑、御澜府、南京麒麟交通技师学院家属区、华侨绿洲、景福家园等),柳洲社区(含泰冯路泰山段等),大桥社区,沧波门社区,铁桥社区(含铁桥小区、新桥家园、天然居、太平宝邸、弘阳爱上花园、毛纺厂宿舍等),泰山社区,南农大工学院家属区,铭人丽岛,杏林北苑,艾菲国际;泰山街道浦东北路以西、浦珠路以北、新马路-凯天路以东区域(含鼎泰家园、山水云房、恒辉翡翠城,郦都鸿图阁等);泰山街道桥北社区,临江5组,桥北小区、迎江雅居、江畔明珠、幸福美地、桥北花苑、春江阁、浦泰和天下,金城丽景、华侨城、中浦家园;海德北岸小区、朗诗红树林;盘城街道板桥社区(属六一小学施教区范围内),泰山街道原林场村、花旗社区、舟桥旅、高炮师营区,南京陆军指挥学院院区等。
南京市第一中学江北新区分校(初中部)
雅居乐、正荣润江城;代招正荣润锦城、保利西江月(待该区域配建中学建成开办再行调整)。
南京市浦口外国语学校高新分校
弘阳时光里花园、弘阳悦峰时光里、绿地悦峰公馆、亚泰山语湖花园、新城香溢紫郡、招商兰溪谷;代招朗诗未来街区、新城花漾紫郡、旭日学府(待该区域配建中学建成开办再行调整)。
南京市江北新区玉带实验学校(初中)
原玉带街道所辖区域
(上下滑动可查看全部信息)
玄武区
小学(2020)
南京师范大学附属小学
成贤街45-117号(单),56-114号(双);沙塘园;四牌楼(含61号新建酒店式公寓五层、六层);文昌桥;蓁巷;进香河路33号(不含时代华府即33-2);大石桥2号-28号(双)、15号、17号;新安里9号;珠江路217号-397号(单)、198号-384号(双);进香河路10号-16号(双)、22号;老虎桥;将军巷;双井巷;大纱帽巷;小纱帽巷;成贤街39号(成贤公寓)。
长江路小学
碑亭巷53-203号(单)、杨将军巷(不含杨将军巷25号-27号新增住户)、石婆婆庵、网巾市(含相府吉邸)、肚带营、邓府巷、长江路9号(除长江路9号商住楼)、壹零壹座。
北京东路小学
北京东路24—30号(30号只有旧楼06幢)、39—71号(除57、67、69号)、公教一村、兰家庄、兰园、太平北路138号。
洪武北路小学
中山东路1—75号(单)、忠林坊、刘军师桥、中山路178—200号(双)、青石街(11、20、21、22、24、26、40、42号)、香铺营、相府营、安将军巷、红庙、鸡鹅巷、观音阁、通贤桥、一枝园、如意里、北门桥路、廊东街14号楼、估衣廊双号、廊后街31号、33号、韩家巷8号、10号、陆家里13号、汇文里、北门桥、长江花园、洪武北路121号(苏苑大厦)、凯润金城、中盈福邸家园。
成贤街小学
珠江路511—549号(单)、花红园、红旗新村(1-19幢)、文昌街、太平北路35—51号(单)、114—132号(双)、华能花园(太平北路108号)、碑亭巷106—152号(双)、文德里、文德里村、太平桥南、杨家胡同。
小营小学
南空大院、北京东路30号(1—5幢)、30号之1起(外国语学校后住宅楼—小营路)、军民三村67号、69号、和平新村73号以后(含73号)、九华山、演武厅、演武新村、东、西大影壁、小营北路、龙蟠中路(小营-太平门街)、华山饭店、北极新村、紫金新村、御史廊、月新公寓、斯亚花园、农场巷、太平门街、珠江路551号起以东(单号)〈不含珠江路681号〉、马标(24号楼—俱乐部以西,即5—9号楼、25-28号楼、43、62-6号小平房、24楼西)。
科利华小学
湖景花园、和平大沟、板井巷、韶山路、龙蟠路(新庄村39号<新庄花园>、53号、55号)、赞成湖畔居(不含临街小高层)、御湖国际。
南师附小同仁分校
同仁街,同仁西街,同仁后街48-50号,珠江路1-213号,2-196号(中山路-莲花桥),新世界中心(珠江路88号),居安里,进香河1-31号(单),33号-2(时代华府),同仁新寓,吉兆花园,吉兆营、中山路202-366号(双),薛家巷,唱经楼西街,唱经楼,张家菜园,都司巷,尖角营,丹凤街,双龙巷,北京东路2-10号(双),石婆婆巷,周必由巷,大石桥32-36号(双),丹凤新寓,卫巷,鱼市街。
月苑第一小学
月苑(1村、2村、3村、4村、5村、6村)、紫藤苑、紫萝苑、营苑东村、营苑西村、营苑新寓、小营村、月苑南路、月苑综合楼、墨香山庄、雯锦雅苑、兴贤佳园修贤苑、尚贤苑、近贤苑、营苑祥和家园、紫金墨香苑。
北京东路小学紫金分校
紫金华府、五矿晏山居
北京东路小学红山分校
黑墨营(1-53号、100-101)、阳光嘉园(黑墨营98号)、曹后村1-220号、沈阳村1-139号、黄家圩128-241号、红山路41-200号(不含145号、含红森公寓、御林山庄、天然居、机电花园、江南公寓、韵致居)、十字街1-72号(不含2号、70号)、尹刘苗圃、尚塘村、狮子村、中电颐和家园二期。
南京理工大学实验小学
银城东苑、长巷200号、紫金南苑、童卫路16号(大邦云顶)、孝陵卫200号、康定里、钟山花园城、胜利村50号、100号。
紫东实验学校小学部
仙居雅苑、仙居华庭、仙居花园、仙居茗苑、小新庄、紫金东郡
立贤小学
北苑一村、北苑二村、北苑三村、北苑之星
备注:符合入学条件的恒大翡翠华庭小区适龄儿童,于5月13日按照学校招生通告要求到学校报名登记。孝陵卫中心小学
孝陵卫街3号起(单号)、罗汉巷、晏公庙(含新村和西村)、双拜巷2—76号(双)、1—135号(单)、西新村12---14幢、前线歌舞团、卫岗3、21、25、26、28、55号、小卫街(东元山庄、都市山庄、电视机厂宿舍、1101厂宿舍、美树苑、樱花园)、铁匠营、胜利村108号、童卫路6号、7号、8号、9号、18号、19号。
锁金新村第一小学
锁金村1-78号、板仓村1号起至花园路口(不含板仓街49号)、锁金(一村、二村、六村)、岗子村(不含岗子村63号)、白马山庄、新世界花园
中央路小学
大钟亭、大钟新村、中央路20—84号(双)、中央路206—310号(双);厚载巷1—25号(单)、2—22号(双);傅厚岗1—13号(单);百子亭(不含46、48号)、百子亭后、洞庭路16号、玄武门41—67号(单)、玄武巷、高楼门、北京东路1—37号(单)、鸡鸣寺、解放门、西家大塘、北西家大塘、峨嵋路、峨嵋新村、天山路、鸡鸣山庄、台城花园、北极西村、北极山村、北极阁、大树根(不含50、52号)、后大叔根、廖家巷、昆仑路、源江新村、万和尊邸。
锁金新村第二小学
锁金村80号起、锁金(三村、四村、五村)、岗子村63号、钟麓花园、四季翠岭、南京林业大学校园内、林化所、板仓街49号、板仓街130号、紫玉山庄
宇花小学
马标(24号楼--俱乐部以东,即10-15号楼、21-24号楼东、33-38号楼、62号楼、18号平房)、炮标、太平新村、富贵山1-3号、24号、24之1之2、佛心桥1-42号(北安门街西侧)、后宰门西村(北安门街西侧)、珠江路681号、黄埔路4号、后宰门街(不含1-13号<单>、32号)、中山东路307-311号(单)、明故宫路。
海英小学
中山东路321--331号(单)清溪路、清溪村、后半山园(含海院)、半山园、前半山园、后宰门街1--13号(单)、32号,后宰门东村70--84号(双)、81、88号,半山世纪花园、富贵山4--10号、24号之3之4、25号,佛心桥43号起,后宰门西村(北安门街东侧)、富贵山庄。
樱花小学
花园路、蒋王庙街双号、钟山山庄、园丁园、樱驼花园、樱海公寓、樱铁村、华侨新村、东方花园(花园城88号)、东方城(启明园、朝霞园、旭日园、初阳园、晨曦园、100号、101号)、宁栖园、花园路口以北板仓村门牌、紫庐、采菊东篱
逸仙小学
中山东路295号、297号、305号(单)、逸仙村、汉府街(1号、18号、37号)、汉府新村、钟凤里、梅园新村、桃园新村、裕德里、大悲巷、汉府雅苑、长江后街、黄埔路2号(黄埔花园)、黄家塘23号(办公楼除外)、重庆新村16号、雍园、竺桥、珠江路648--662号(双)、700号、碑亭巷9--51号(单)。
初中(2019)
学校
施教区范围
南京市第九初级中学
长江路小学、洪武北路小学、艺术小学
弘光中学
孝陵卫中心小学、理工大实小(长小分校)
十三中红山分校
月苑小学、红山小学、立贤小学(成贤街十三中红山分校小学分校)、北小阳光分校
十三中锁金分校
锁金一小、锁金二小、樱花小学、十三中科利华分校小学部【龙蟠路新庄村39号(新庄花园)、53号、55号)、赞成湖畔居】
人民中学
同仁小学(南师附小分校)、南师大附小
梅园中学
逸仙小学、珠江路小学(南师附小分校区)、成贤街小学、北京东路小学、小营小学
五十四中学
海英小学、宇花小学
孝陵卫中学
孝陵卫中学小学部
紫东实验学校
紫东实验学校小学部
(上下滑动可查看全部信息)
鼓楼区
小学
1.力学小学
匡芦新村、匡芦路、仙霞路、山阴路、剑阁路、石钟路、虎丘路、宁海路(123号—底(单号),96号—底(双号))、汉口西路(74号—底)、扬州路、北东瓜市、西康路1-5号(单号)、2—38号(双号))、培德里。
2.琅琊路小学
琅琊路、北京西路(单号:19-69号,包括69号-1;双号:34-70号,包括70号-1)、天竺路、普陀路、灵隐路、莫干路 ,颐和路、牯岭路(单号:1-9号,包括9号一1;双号:2-18号),玉泉路,钱塘路,天目路(双号:20号一底;单号:23号一底)、西康路(单号:7-33号;双号:40-52号)。
3.拉萨路小学
广州路(单号:159-215号,双号:192-298号)、怡景花园、峨眉岭、永庆村、百步坡、北校尉营、汉中路(双号:140-280号)、牌楼巷、拉萨路。
4.芳草园小学
碧树园、蓝天园、芳草园
5.宝船小学
高教新村、中保街、漓江雅苑、宁西公寓、金湾花园、辰龙雅苑、宁工一村、阅景龙江国际公寓、宝船听涛、宝苑新寓、鼓教新村、天平新村、华保新寓、江景园、苏武公寓、闻涛公寓、银城街双号、江滨新寓、滨江广场、草场门大街123号、宁工二村、海德卫城、舸舫园。
6.银城小学
聚福园、银城花园、闽江路8号香榭里、闽江路18号瑞园、银城街单号、雅瑰园、湘江路7号百步滨江、长江之家、、清凉门大街296号苏宁馨瑰园、清凉门大街298号、湘江路18号、湘江路30号、江东北路111号东宝大厦、江东北路121号辰龙广场、江东北路193号、江东北路195号、江东北路197号、江东北路209号永嘉年华、江东北路269号华茂大厦、江东北路330号金舟花园。
东宝路2号聚锦园、东宝路6号东宝花园、东宝路8号时代天地广场、东宝路88号正大滨江瑞景家园、辰龙绿苑、锦江路68号、锦江路77号辰龙绿苑、锦江路99号锦一方、天玺国际、育才公寓、东宝路以北
7.天正小学
天正湖滨(中央路399号)、许府巷(2-36(双)、42-46(双) 3-7(单)、17-19(单) 25-41(单)、江西路、南昌路(2、6-28(双)、34-36(双);
建设新村、凤凰和鸣(中央路389号)、中央路(341-345(单)、365-367(单)、379、381)、芦席营82号
8.汉江路小学
龙凤花园(隽凤园、腾龙里、金信花园、汇贤居、千秋情缘;
江东北路(196-208号)、杏聚村、丁香园、苏城南苑、北苑、辰龙紫苑。
9.赤壁路小学
赤壁路、珞珈路、宁夏路、江苏路、牯岭路(单号:11号-底:双号20号-底),琅琊新村、西康新村、西康路(单号:35号-底,双号:54号-底)、马鞍山、天津新村、虎路北路(双号:2-50号)、北京西路72号、水佐岗、水佑岗、竹林新村、童家山、康藏路、老菜市、三步两桥,东门新村、大富里、富贵里、四卫头、北四卫头、祁家桥,人和街,大同新村、勤益里、山西路、山西南村、傅佐路、乐业村湖南里、湖南路(单号187号-底,双号:48号-底)、大方巷、大方新村、华安新村、中山北路(单号81-249号,双号34-148号)
10.三牌楼小学
三牌楼大街[1-159号(单)、2-168号(双)]、和会街;
中山北路[202-212号(双)]、广东路、模范新村、北一村、北二村、狗耳巷、西柏果园、模范马路[87号-底(单),58号-底(双)]、新模范马路[38号-底(双)]、铁路中街[1-50号(不分单双) ]、天和园。
11.第一中心小学
上海路(单号1-75号、双号2-68号、五台花园、五台山、豆菜桥、干河沿前街、后北街、广州路(单号1-157号、双号146-190号)、中山路(单号1-199号麻家巷、华侨路、豆菜巷、盔头巷、汉中路(双号2-138号)、明华新村、沈举人巷、沈举人巷后街、双石鼓、双石新村、慈悲社、五台山村、大锏银巷、平家巷、兴业里、管家桥、高家酒馆。
12.小市中心小学
小市街、东门街(100号以内)、百灵街、泰和园、金基翠城、中央北路80号以内单号、张王庙、河路道、汽轮三村、四村、六村,小市新村、郭家山、铁古庙、金碧花园、欣芝园、丁香花园、幕府南路208号
13.方兴小学
方家营一、二、三、四个居委会(水关桥以西、隧道以北)桥东街、桥西街、董家巷、芦柴洲、煤炭港宝塔桥以西,老江口、东炮台、名土埂、城河路、石墙外、轮渡所、江边路(惠民桥市场以北),滨江路、龙江桥、兴安路、兴安西路、大桥新村、桥南一村、桥景苑、南堡新寓。
14.南京大学附属丁家桥小学
劝业村、医平村、新生院、青石村、长江新村、工人新村、永平村、许家桥、芦席营(57号-底,除82号)南昌路单号、金贸花园、蔡家巷、又一村、东柏果园、新模范马路(7-9号,236号)、模范马路(1-85号,2-56号)、丁家桥(87号-底)。
15.马台街小学
西流湾、天福里、虹桥、龙仓巷、将军庙(工行新寓、铁路南街(宏景公寓)、中山北路(150-200号》、司背后(天福园)、马台街、平安里、集贤里、新菜市,新模范马路(11号-底),丁家桥路(1-85号)、丁家桥2号-底。
16.紫竹苑小学
黑龙江路(含汇林绿洲、蓝山公寓、紫苑、龙门居、大公馆等小区)、紫竹林(含紫竹林所有院号)、紫竹苑、新门口、钟阜路、东瓜圃桥、福建路(桥东)。
17.青云巷小学
中央路[1-165号(单)、高云岭、高云岭村、厚载巷[27号一底(单),36号-底(双]、傅厚岗、青云巷、湖北路、新泉里、文云巷、翠琅村、鼓楼车站、车站东巷、厚载村、中山北路[2-32号(双)、裴家桥、裴西村、狮子桥、湖南路[1-185号(单),2-46号(双)。
18.南京财经大学附属小学
福建路[桥西,23-底(单号),4号-底(双号)]、华富大厦(华富园)、钟阜大厦、洪庙、洪庙一巷,福建新村、三牌楼大街[161号-底(单号),170号-底(双号)],颂德里、铁路北街(金川雅苑)、铁路中街(51-底)、交通一村,萨家湾,中山北路[256-306号(双号)311-339号(单号)、金川门、东妙蜂庵、西妙峰庵、陵村、大桥南路[2-12号(双号)、娄子港[83-底(单号),170-底双号)]、西瓜圃桥、中海凯旋门。
19.凤凰花园城小学
凤凰花园城(金陵园、清溪园、静幽园、福安园)、裕华名居、管子桥、中心南村、怡和佳园、天启花园、聚泽园。
20.汉口路小学
中山路[201号-底(单)、广州路[2-144号(双)]、小粉桥、汉口路、青岛路、随园、东合群新村、合群新村、陶谷新村、南东瓜市、平仓巷、南秀村、上海路[77号-底(单),80号-底(双]、上海路新村、赵家菜园、金银街、北秀村、汉口西路[1-65号(单)2-72号(双)]
西桥[6号-底(不分单双)、北阴阳营、三省里、华新巷、鼓楼新村、武夷路,云南路[25号-底(单),40号-底(双)]、苏州路、北京西路[13-17号(单,14-32号双]天目路[1-21号(单),2-18号(双门)、宁海路1-121号(单),2-94号(双)]、南阴阳营。
21.金陵汇文学校小学部
世纪花园、政院新寓、乾和福邸、清河一村、清河二村、锦江花苑、嘉景苑、天水滨江、江东北路91-109号(单号),望江新寓、临江新寓。
22.龙江小学
宝地园、腾飞园、港龙园、中青园、月光广场、新城市花园、龙园西路(56、59号)、龙园北路80号、朗晴名居、裕顺雅苑、金陵名人居、定淮门大街11、15号,江东北路388号正泰大厦、金陵御沁园、龙津街、龙腾街。
23.察哈尔路小学
中山北路(双号:214-254号,285-309号)、镇江路(双号14号-底,单号:27号-底,虎踞北路(双号86号-底,单号75号一底)、察哈尔路、华严岗、双门楼。
24.莫愁新寓小学
莫愁新寓(迎春里、荷花里、涌泉里、胜棋里、郁金里凤凰新村(除1-9幢外)凤凰二村、三村、凤凰西街[161号-底(单)、60号-底(双)、汉北街、金地苑、教工新村、莫愁花园(牡丹里、海棠里)、华阳佳园(华彩苑、华明苑、华贵苑、华清苑、华聚园)名城世纪园、枫亚苑、汉中门大街58号、龙凤玫瑰园、杏林新村。
25.南昌路小学
中央路[167-323号(单号)],童家巷、童家里(包括塘湾)、马家街(包括43巷、和平新村、永新里)、观音巷、观音里、芦席营[1-55号(单号),2-52号(双号)]、新模范马路[1-5号(单号)]。
26.芳草园小学凤凰校区
凤凰街、凤凰西街[1-159号(单)2-58号(双)]、凤凰庄、凤凰新村(1-9幢)汉中门大街双号(北圩路以东)、乐瑰园、鑫宏花园、西城岚湾、虎踞关、清凉山、清凉新村[1-42号(不分单双)、广州路[217号-底(单)。300-底(双),萍聚村、蛇山、汉中路[282号-底(双)、龙蟠里、虎锯路1-83号(单)2-84号(双)、汉中门外大街、中海凤凰熙岸、劲顺花园、清凉山庄。
27.白云园小学
金海园、芳町园、白云园、阳光广场高教五幢高层、龙园西路9号、江东北路216、218、220号新城市假日花园)、江东北路298号(阳光锦绣阁)、江东北路300号(阳光金峰阁)、花开四季花开园,四季园、凤凰东街52号(曲水文华苑)、凤凰东街66号(西城风尚)、龙园西路23号(摩尔特区)、树客国际。
28.科睿小学
清江南路5号、润江路3号、江东软件园
29.南师附中树人学校附属小学
清江花苑小区(定淮门大街2号-清风园、明月园、绿茵园、碧波园、嘉和园、圆梦园)、清江西苑小区(江东北路418号)、定淮门大街2、4、6(逸沁园小区),8、10、12号(物资大厦、百合园、定淮门大街18、20、28、30、32号、新和园、省外汽160号、新河一村、新河二村、划子村、舸舫西园、桥东街、桥后街、桥南街、九一里、新河村、三汊河南街、迎江园、北新河村、三汊河大街、高鼓村、民佳园、郑和南路111号、郑和南路88号、郑和南路8号。
30.江苏第二师范附属小学
北京西路(单号)71-号底(双号)74号-底、虎踞北路(单号)1-19号、虎踞路(单号)85号-底、(双号)86号-底、清凉新村43号-底、黄瓜园、场门口石头城(单号)1-79号,(双号)2-80号、清凉门,西芦柴厂,石头新村、红土山,清凉雅苑
31.鼓楼区实验小学
招生范围:原则上本区
32.鼓楼第二实验小学
东井村3号1- 39幢、小市村1-29幢、小市村1-100号
33.滨江小学
燕康园、金陵新1-9村、金陵村194号、金陵村394 -463号、金陵村100号宝象花园、燕禾园、山水雅苑、燕江路100-299号、上元里。
34.象山小学
金陵村95-393号、金陵村100号1-9幢(桥梁厂宿舍)、金川新寓、燕江园、燕归园、象山雅苑、象山新寓、水关桥1-496号、幕府西路81-122号、恒盛嘉园(幕府西路55号)、江雁依山郡(幕府西路88号)、恒茂嘉园(幕府西路100号)、中浩森林湾(幕府西路104号)、金帆北苑(幕府西路130号)、置信雅苑(幕府西路132号)、张蔡村、易盛花园、金达花园、大庙乡、车辆厂、金燕路95号。
35.天妃宫小学
建宁路188-204号(双号)、280-292号(双号)、255-293号(单号)、龙湖春江紫宸(建宁路355、365号)、卢龙山庄(建宁路178号)、建宁新村,长征医院南京分院家属区、中山北路342-354号(双号)、408-574号(双号)、中山北路530巷、多伦路;
盐仓桥、盐大街、大桥南路(单号)、北祖师庵、于家巷、盐西街、盐东街、黄土山、驴子巷、光夏新村、花家桥;
龙头房、杨家花园、商场北路、承德路、鲜鱼巷、惠民桥、永宁街、正丰街、商埠街、公共路、铁路埂、大马路、天保里(天光里、天祥里)江边路、铁路桥、营盘街、刘家湾、桃园村、热河路。
36.旭日景城小学
旭日景城(幕府东路55号)、幕府佳园(幕府西路28号)、星河翠庭(幕府西路9号)、云谷山庄、德水香林幕府东路57号)、金域中央(幕府西路33号)、盛世新寓(幕府东路99号)、云燕铁路宿舍(云燕园)。
37.五塘小学
幕府东路以南:五塘村、五塘新村(小区)、矿山机械厂宿舍、五佰村、伍佰新寓、自云石矿住宅区(五塘地区)、美景雅苑(中央北路141号)、盛世花园、盛景园、石城花园、汽轮五村、幕府新村、幕府一、二、三村,幕府东路以北,白云新寓、黄方村、窑上村1234队、272运输大队、白云雅居。
38.古平岗小学
古平岗、佳盛花园、金城花园、定淮门、虎踞北路(21号-73号单号)、中山北路(341号-455号单号,石头城(81号-底、82号一底)、宏业村、 归云堂、嘉乐村利群村、戴家巷宴公庙东、龙池庵、久安里、四维新村、南祖师庵。
39.回龙桥小学
校门口、回龙桥,妙耳山、晚市,中山北路(251-283号)、虎踞北路(52-84号)、建邺村、镇江路(2-12号,1-25号)
40.民生实验小学
建宁路(1-125号、2-100号)、工农新村、安乐村、绿城花园(建宁路57号)、亚东花园(建宁路24号)、808库(建宁路18号西站货场)
41.长平路小学
建宁路102号、建宁路122-152号(双号)、127-251号(单号)、义民新村、滨江花园(东园、西园)、晓街、四平路、四平一路、四平二路、大桥南路16-18号、大桥南路20-42号、江沿村、栅栏门、栅栏门铁路埂、仙鹿雅居(建宁路161号)、五所村2号、五所村、三所村、头所村、新民路、家乐福新寓、新民村、金川花苑(金川门外18号)。
42.姜家园小学
姜家园1号-213号、299号、姜家园7巷、19巷、37巷、47巷1号-57号、57巷1号-79号,120巷、姜家园后街1号-48号、姜家圩1号-180号、姜家圩77巷、姜圩路1号-180号、热河南路单号3号-251号、劳工新村1号-3号、中山北路(单号)463号-519号、察哈尔路136号(桃清苑)。
43.渊声巷小学
鼓楼街、头条巷、二条巷、三条巷、四条巷、五条巷、水井巷、兴皋巷、渊声巷、西桥(1-5号米云南路(1-23号单号,2-38号双号)、中山北路(1-79号单号)、北京西路(1-11号、2-12号)。
44.复兴小学
二板桥9号、二板桥地区(含白云亭小区、宁惠公寓、江海大院)、热河南路双号,复兴街、陡门沟、惠纺园、中山北路569-593号(单)、东河边、宝善街、九家圩、张家圩、中山北路[599-645号(单)]、百合华府(中山北路611号)、中山北路645号(船运大队宿舍)、唐山路、南通路、大兴码头(部队宿舍)、世茂滨江小区、边城世家、淮滨路。
45.建宁小学
东门前后街、东门街100号以外、联合村、汽轮一、二村、和燕园、安怀村以桥为界260号以内、燕语华庭、中央北路112号。
46.励志实验小学
东井一村、东井二村(东井村2号)、安怀新村、安怀村河东全部(仅含安怀村号头)、安怀村河西260号以外、汽轮七村、黄家圩路(全程)、紫霞公寓、线路新村(光明新村)、万科红郡、复地新都。
初中
1树人中学
定淮门大街以北,三汊河以南的区域:清江花苑小区(定淮门大街2号-清风园、明月园、绿茵园、碧波园、嘉和园、圆梦园)、逸沁园小区(定淮门大街6号)、清江西苑小区(江东北路418号)、定淮门大街4号、定淮门大街8号、定淮门大街10号、定淮门大街12号(物资大厦)、新河一村、新河二村、划子村、舸舫西园、桥东街、桥后街、桥南街、九一里号、百合园、定淮门大街18、20、28、30、32号、新和园小区15号、省外汽160号、新河村、南街2-122号、南街104-122号、迎江园、北新河村1-70号、大街2-95号、大街107-109号、高古村1-136号、民佳园6-10号、三汊河4巷1-28号(已拆迁)、苏宁璞邸、紫金上河苑、郑和南路8号、郑和南路8号金陵湾。
2金陵汇文初中部
闽江路以南、江东北路以西的鼓楼区河西地区:闽江路单号、金舟花园(江东北路330号)、聚福园、湘江路18号(长江之家)、雅瑰园、湘江路、长阳花园(清凉门大街298号)、清江南路、北圩队(鼓楼区)、育才公寓、上保村、金陵(邮政)世纪花国、清河新寓、东宝花园、望江新寓、东宝路、锦江路、锦江花苑、临江新寓、江东北路(91-211号)(单号)、嘉景苑、清河一村、清河二村、馨瑰园(清凉门大街296号)、清江路、银城花园(103-149号)(单号)、银城花园(116-174号)(双号)、政院新寓、汉中门大街388-400号(双号)、清凉门大街291号辰龙绿苑、清凉门大街201号、江东北路400号、润江路、乾和福邸、清江公寓、汉中门大街438号天水滨江、苏宁睿城、汉中西路218号。
3二十九中初中部
汉口西路、南阴阳营、华新巷、匡芦路、匡芦新村、仙霞路、山阴路、剑阁路、石钟路、虎丘路、扬州路、钱塘路、天目路、武夷路、苏州路、三省里、玉泉路、莫千路、天竺路、灵隐路、颐和路、普陀路、琅琊路、琅琊新村、牯岭路、宁海路[65号一底(单号)、56号一底(双号)]、西康路、西康新村、北京西路[34-72号(双号)、19-69号(单号)]、赤璧路、珞珈路、宁夏路、马鞍山、虎踞关、培徳里、南东瓜市、北东瓜市、合群新村、虎踞路86-88号(双号)。虎踞路[1-底(单号)2-84号(双号)]、永庆巷(怡景花园)、永庆村、广州路146-底(双号)、广州路159-底(单号)、五台山、五台山村、五台花园、西芦柴厂、红土山、汉中门外大街、场门口、清凉门、清凉新村、清凉山、萍聚村、龙蟠里、拉萨路、峨嵋岭、虎贲仓、百步坡、牌楼巷、北校尉营,佐所巷、蛇山、汉中路140-底(双号)、上海路1-75号(单号)。
4求真中学
按照南京市的小升初”政策,小学升初中是按照“以校划片”的原则,我校招生范围是南京市城区;学生在小学期间获得的各种奖励,仅作为参考因素。
5十二中初中
建宁路(280-292)(双号)、中山北路408-574号(双号)、龙头房、杨家花园、商场北路、承德路、热河路、鲜鱼巷、惠民桥、永宁街、正丰行、商埠街、公共路、铁路埂、大马路、天保里(天光里、天祥里)、江边路(以龙江路为界以南部分、铁路桥、营盘街、中山北路530巷、刘家湾、二板桥地区包括白云亭小区、宁惠公寓、江海大院)、热河南路双号、复兴街、陡门沟、惠坊园、中山北路569-593号(单号、东河边、宝善街、九家圩、张家圩、中山北路599-645号(单号)、百合华府(中山北路611号)、中山北路645号(船远大队宿舍)、唐山路、南通路、大兴码头(部队宿舍)、世茂滨江小区、姜家园1-213号、姜家园7巷、姜家园19巷、姜家园37卷、姜家园47巷1-57号、姜家园57巷1-79号、姜家园120巷、姜家园后街1-48号、淮滨路、姜家圩1-180号、姜圩路1-180号、热河南路单号3-251号、劳工新村1-3号、中山北路463-519号(单号)、察哈尔路136号桃清苑、二板桥、桃花源居、小桃园、郑和中路8号边城世家
6育英外校
面向全市,招收2020届应届小学毕业生。
7五十中
人和街、老菜市、水佐岗、竹林新村、祁家桥、北四卫头、三步两桥、东门新村、童家山、康藏路、和会街、狗耳巷、广东路、新门口、东瓜圃桥、西瓜圃桥、西柏果园、北一村、北二村、模范新村、铁路中街(1-50号)、 司背后、马台街、西流湾、新菜市、天福里、虹桥、龙仓巷、将军庙、铁路南街、平安里、集贤里、中山北路(167号-281号(单号)、132号-212号(双号)、三牌楼大街(1-159号(单号)、 2-168号(双号))、楼子巷(2-168号双号)、1-81 号(单号))、丁家桥、芦席营(1-80号)、南昌路单号、长江新村5号(甲、乙、丙、丁)、紫竹林21号、又一村、蔡家巷、东柏果园、青石村、工人新村、许家桥、永平村、医平村、劝业村、新生院、观音里、童家里、童家巷、和平新衬、观音巷、塘湾、马家街、永新里、新模范马路、中央路(167 号-339号(单号)、模范马路、丁家桥路、经典家园、天福园、工行新寓、宏景公寓、天和园。
8宁海中学分校
闽江路以北、龙园南路以北的鼓楼区(原鼓楼)河西地区:腾飞园、宝地园、港龙园、中青园、舸舫园、天平新村、鼓教新村、宁工新寓、宝苑新寓、宝船新寓、闽江路双号、江滨新寓、银城花园(101号前)(单号)、银城花园(114号 前)(双号)、香榭里、金海园、银城街、朗晴名居、中保绿苑、芳草园、蓝天园、碧树园、芳町园、白云园、苏武公寓、高教新村、西苑公寓、闻涛公寓、金陵名人居、裕顺雅苑、月光广场、阳光广场、中保村、正泰大厦江东北路388号、华保新寓、新城市花园、金湾花园、管子桥一村、江东北路(269-399) (单号)、石头城新村、华茂大厦、江东北路298、300号、金陵御沁园(江东北路380号)、阳光锦绣阁、草场门大街、定淮门大街单号、龙园北路、龙园西路、中青大厦、江东北路216、218、 220号、龙腾街、龙津街、中保街、江景园、漓江路42号(漓江雅苑)、沅江路62号辰龙雅苑。
石头城、北京西路(71号-底(单 号), 74号-底(双号))、虎踞北路(1-19号(单号),2-62号(双号))、黄瓜园、天津新村、水佑岗、市农村。
9三十九中
黄土山、驴子巷、北祖师庵、于家巷、盐西街、盐东街、桃园村、建宁路双号188 -204号、单号255 -293号、长征医院南京分院家属区、多伦路、建宁新村、光夏新村、花家桥、盐仓桥、盐大街、大桥南路单号、中山北路342-354号( 双号)、卢龙山庄(建宁路178号)、建宁路102号、建宁路122- 152号(双号)、建宁路127-251号(单号)、义民新村、滨江花园、晓街、四平路、四平一路、四平二路、大桥南路20-42号(双号)、江沿村、栅栏门、栅栏门铁路梗、仙鹿雅居(建宁路161号)五所村2号(无户口、却实际居住)、五所村、三所村、头所村、新民路、大桥南路16-18号(双号)、家乐福新寓、新民村、金川花苑(金川门外18号)、建宁路(1-125号(单号)、2-100号(双号))、建宁路22- 26号亚都锦园、工农新村、安乐村、绿城花园(建宁路57号)、亚东花园(建宁路24号)、808库(建宁路18号西站货场)、旧莱场。
10致远分校
龙园南路以南、江东北路以东的鼓楼区河西地区:凤凰街、凤凰庄、凤凰新村、凤凰二村、凤凰三村、凤凰东街、迎春里、荷花里、涌泉里、胜棋里、郁金里、劲顺花园、 教工新村、乐瑰园、曲水文华苑、汉北街、杏林新村、鑫宏花园、大庄(一二三队)、杏聚村、西城岚湾、花开园、四季园、凤凰西街[1-327](单号)、 凤凰西街[2-188](双号)、 汉中门大街[2-底](双号)、清凉门大街[1-59](单号)、清凉门大街[2-106](双号)、金信花园、苏城南苑、苏城北苑、隽凤园、腾龙里、华彩苑、华贵苑、华明苑、华清苑、华聚苑、枫亚苑、金地苑、名城世纪园、金陵园、清溪园、牡丹里、花开四季、华阳佳园、天启花园、清凉门大街(110-188)(双号)、清凉门大街(79-199)(单号)、凤凰西街(329-底)(单号)、凤凰西街(196-底) (双号)、福安园、静幽园、海棠里、水厂路、裕华名居城、北河口、江东北路(196 -206)(双号)、 丁香园、中心南村、千秋情缘,管子桥、汇贤居、中心村一队、中心二队、中心三队、江东北路58号聚泽园、嫩江路99号树客国际、湛江路。11鼓楼实验中学
2020届小学优秀毕业生
12二十九中幕府山初级中学
五塘村(不含云燕铁路宿舍(云燕园))、五塘新村(小区)、矿山机械厂宿舍、五佰村、伍佰新寓、白云石矿住宅区(五塘地区)、美景雅苑(中央北路141号)、盛世花园、盛景园、石城花园、汽轮五村、幕府新村、幕府一、二、三村;白云新寓、黄方村、窑上村1234队、272运输大队、旭日景城小区、云谷山庄、盛世新寓、五塘和园、白云雅居、德水香林、格林东苑。
13滨江中学
方家营一、二、三、四个居委会(水关桥以西、隧道以北)、宝塔桥东街、宝塔桥西街、董家巷、芦柴州、煤炭港(宝塔桥以西)、老江口、东炮台、名士埂、城河路、滨江路、龙江桥、兴安路、兴安西路、石墙外、轮渡所、龙江路、江边路(以龙江路为界以北部分)、大桥新村、桥南一村、金陵新1- 9村,金陵村1- 94号、金陵村394- 463号、金陵村678-718号、金陵村100号宝象花园、金陵村400号以外、燕康园、燕禾园、上元门(上元里居委会范围内)、燕江路100-299号(含支号、附号)、山水雅苑(宝燕南路)
14六十六中
东井村3号1-39幢、小市村1-29幢、 小市村1- 100号、 中央北路和燕路;泰和园、小市街、百灵街、东门街100号以内、金基翠城花园;中央北路800号以内单号、欣芝园、河路道、汽轮三、四村、小市新村、铁古庙、千禧苑;汽轮六村、郭家山、金碧花园、张王庙、丁香花园、东门前后街、东门街100号以外、联合村、汽轮一、二村、安怀村河西部分以桥为界260号以内、安怀村460-1 (北崮戎院)、中央北路112号、防化库、和燕园铁路宿舍、燕语华庭、东井一村、东井二村(东井村2号)、安怀新村、安怀村河东全部(406库、第一、三、六、八干休所)、安怀村河西260号以外、武警雷达库、汽车实验厂、汽轮七村、黄家圩路(全程)、紫霞公寓、线路新村(光明新村)、万科红郡、复地新都、安怀村468号 绿苑小区。
15晓庄学院附属中学
金陵村95-393号、金陵村100号1-9幢(桥梁厂宿舍)、金川新寓、燕江园、燕归园、象山雅苑、象山新寓、水关桥1-496号、幕府西路81-122号、恒盛嘉团、恒茂家园、中浩森林湾、大庙乡、依山郡、张蔡村、幕府南路易盛家园、金燕路95号、星河翠庭(幕府西路9号)、幕府佳园(幕府西路28号)、金域中央(幕府西路33号)、云燕铁路宿舍(云燕园)、孙家凹、金达花园、金帆北苑。(上下滑动可查看全部信息)
秦淮区
小学(2020)
游府西街小学
游府新村2-17幢、游府西街12-40号、延龄巷107-147号(单)、中山东路120-200号(双)、蔡家花园1-10、祠堂巷1-28、西祠堂巷2-20(双)、西祠堂巷1-7号(单)、延龄巷99-105号(单)。
五老村小学
红花地、科巷、科巷新寓、新巷、利济巷30-44(双)、常府街2-56号(双)、二条巷、良友里、三一里、仁寿里、树德里、太平南路75—237号(单)。东白菜园1-89号、 三十四标34号(八一医院),97-125号(单)、三条巷、六合里、普华巷、龙蟠中路221号(天同苑)、231号、318号、解放路2-74号(双号)(72号、68号除外)。中山东路276-298号、302-374号(双)、水巷、科巷3-157号(单)、和平里、利济巷(单)、小利济巷、太平南路9-73号(单)、长白街441-485(单)、495-600(单)、554-628(双)、西白菜园43—53号、大杨村2-18(双)、文昌巷76、78号。文昌巷1—89号(单)、8—58号(双)、、19号之5—7、80号、82号、文昌巷01、02幢、文昌宫1-23(单)、2-32(双)、长白街413-431号、456-660(双)、489-600(单)、五老村1-11号、五老村12—29号、仁义里、瑞金路1号、2号、4号、 头条巷、四条巷。
中山东路300号长发公寓(限房产为住宅类)、518-520号(西华门东村511厂宿舍)、大杨村1-43号(单)、大杨村20—44号(双)、小杨村小区1-19幢、都市名园(西白菜园33号)、复成里。
火瓦巷小学
新街口商业街:树德坊、淮海路31号以后、洪武路95-105号(单)、抄纸巷、中山东路112号;
火瓦巷社区:户部街13号、益乐村、小火瓦巷双号(2、4、6除外)、火瓦巷59号、洪武路191-265号、小火瓦巷48村;
龙王庙社区:洪武路267-297号、小火瓦巷51号后、西方巷20-24号;
淮海路社区:淮海新村、太平南路186-220、户部街双号(24号除外)、小松涛巷9号、羊皮巷双号;
武学园社区:中山南路103号、107号、金銮巷、羊皮巷单号、洪武路160号、168号、278-394号(双)、中山南路191号、193号、201号、239号、八条巷、九条巷、厅后街、宁中里、武学园、西武学园、程阁老巷、李家巷;
火瓦巷社区:户部街单号(除9、11、15)、太平南路242-298(252、278除外)、宰牛巷、淮海路126号、138-144号、150、152、154号、火瓦巷73-87、洪武路191-265号;
新街口商业街:破布营、正洪街2-34号、3-91号、三益里、中山东路2-76号、增圣里、决醒里、金汤里、正洪里、淮海路2-94号、3-15号、金銮巷、俭德村、韬园、寿康里、中山东路78-110号、114号、116号、铁汤池、淮海路17-29号、96-110号、洪武路2-158号(双)、1-93号、99-179号(单);
武学园社区(拆迁):东金銮巷、程阁老巷2-30号、九条巷2号、12号、洪武路251号、407号、421号、东武学园21号、西武学园4号、41号、养济院73号;
淮海路社区:太平南路228-240、淮海路86-92号、中山东路46、52号、小松涛巷1-8号、10号、延龄巷2-22号、5-97号(单)杨公井1-46 ;
刘公巷社区:白下路128-202号。(双)(166号除外-斯亚财富中心);
龙王庙社区:娃娃桥1-9号-1(单)、6号-1—18号(双)、火瓦巷18号-32号-1(双号)、单号3号、5号、7号、25号、25-1号、35-45号(单)、白下路93号-153号、广艺街8号1-3幢、龙王庙单号1-7号(单)、2号、12号、14号、小火瓦巷37、39、41、43、45号、45号1幢、2幢、3幢、西方巷23、26号、小火瓦巷3号、7号、洪武路299号-337号(单)、金宝花园;
淮海路社区:延龄巷52-82(双号)、太平南路50-114号、七十六巷、游府西街2-8、中农里1-27号、铜井巷1-9号、户部街24号、9-15单号、太平南路222、224、226、252、278号、火瓦巷34、56、58号、小火瓦巷2、4、6号、延龄巷24-50号、淮海路49-61号、63(1-3幢)、游府西街27号、双塘巷;
淮海路社区:太平南路1-7、2-48、60-68、76-100、116-184、224、226、278号、330号-402号、铜井巷2号(1-2幢)、8-18、延龄巷84-116号、小松涛巷11-19号(单)、小松涛巷12-20号(双)、游府西街1-25号(单)、淮海路65-83号。
龙王庙社区:洪武路251、253、407、421、娃娃桥20号、火瓦巷2-16号刘公巷社区(拆迁):白下路70-128号、204-212号。
慧园街小学
王府园小区1-45幢;小王府园;东王府园;西一巷;西一新村;慧园里;慧园街;太平南路408-562(双号);胡家巷1-12号;建康路115号大院;润德里9号2幢楼;中华路1号;白下路166号(斯亚)。
瑞金路小学
瑞金新村(1-70幢),瑞阳街1号,瑞金路40、48、50号,御道街34号、学府瑞苑(代招)
小西湖小学
边营、中营、马道街、三条营、长乐路双号156号—底、心腹桥、信府河74-146号、85-159号、 龙泉巷、蔡板桥、张家衙、剪子巷1-139(含双号、142号、153号以东)、陶家巷、五板桥、饮虹园、水佐营、双塘园、老虎头、小心桥东街、江宁路、转龙巷、转龙车、长乐花园、华静家园 、宏图上花园、木匠营2-7幢、仁厚里小区、大油坊巷、小西湖、堆草巷、西湖里、箍桶巷1-41号、2-34号 、朱雀里。已拆迁:新民坊、大(小)荷花巷、东长干巷、上江考棚、大井巷、豆腐巷、中华门东、武定门外(南)、油坊巷后、宰猪巷、膺福街。
鑫园小学
金泰社区:鑫园小区,御水湾(御道街168-169号),中和桥(路)1-9号(单),中和桥北村路(石门坎2-60号)以西;石门坎社区:大地豪庭,石门坎100号以内,石门坎后街1-44,111号、东城雅筑(光华路16号),观门口(含北村);象房村社区:象房新村11幢以后,金象园,中和桥20,30,32号,中和桥(路)2-12(双);拆迁:中和桥(路)44-54号、四方圩、象房南村;石门坎社区:拆迁:观门口(除北村以外);红花街道:怡水嘉园(中和桥路59-8号);拆迁中:中和桥路(秦淮河以南)、常万圩、响水桥;已拆完:梅家廊
后标营小学
标营社区:标营1号、2号、3号、3-1号、4号、后标营双号、水缘居;中山门社区:李府街单号(17号除外)、后标营单号
光华东街小学
蓝旗街社区:蓝旗街1幢-57幢;平房27-46号;御道街33-99号(单);光华东街14号、16号、18号。光华社区:御道街101-115号(单),光华园1-17幢;光华东街1-33号(单)、2-12(双),友谊村。蓝旗街社区:蓝旗街48-55号。(拆迁)光华园社区:友谊村8、10、11、12-26幢(双)27-30幢及平房,友谊东村1-23幢,平房30号部分。
凤游寺小学
凤游寺1、2、3、4、5、6、7、9号、24号、26号楼房 、仓顶、豆腐坊6号、11号、15-18号、29号4-8栋、32-39号楼房 、小沙井、一棉厂集体宿舍、高岗里、鸣羊里、五福里、学智坊、孝顺里、谢公祠、荷花塘、同乡共井、集庆路(198-底,127-161)、殷高巷(1-55号,2-32号)、来凤里(24-27幢)、水斋庵三十五巷;拆迁:仓坡、营门口、磨乃巷、花露中岗、胡家花园、鸣羊巷、阁楼街、西干长巷(318-底,137-底)、大(小)仙鹤街、高家苑、花露岗、花露南岗、花露岗39巷、搁漏街、凤游寺1-63号、50号平房、豆腐坊1-10号、29号1、2、3、10-15栋、40号、绿竹园、集庆路163-205号。建康路小学
建康新村社区:钓鱼巷1-105号、东九儿园1-33号、钓鱼巷62幢-65幢、建康路230-488号(双)、303-451号(单)、建康新村、文思新村、建康大厦、建康花苑、长白街51-113号(单)、50-142号(双)、东八府塘2、4号、文思苑(白下路362号);致和街社区:针巷2-12号、益仁巷1-7号、建康路157-299号(单)、刘家塘1-40号、刘公巷2号、3号(北、西、南楼)、刘公巷7-19号、太平南路505-589号;致和街社区:致和新村1-19幢、五马街4-30号、白下路218-266号(双)、西八府塘1-20号、13-29号(单)、22-28号(双)、太平南路421-499号(单)、邀贵井1-17号、儒林雅居(邀贵井2号);建康路251号京隆国际公寓(01-04幢)马府街社区:白下路157-199号(单)(175-185号除外)、太平南路305-347号; 九儿社区:建康路230号、412-468、西九儿园1-10号;建康新村社区:建康路490-518拆迁、东八府塘3、5-34号;致和街社区:邀贵井18-23号;马府街社区:白下路201号、太平南路399-419号(单)。
马府街小学
马府街社区:九莲塘小区1-10幢、三十四标1-95之1号(单)、长白街203-261(单)、263-305(单)、265号(白玉兰公寓)、太平南路241-303(单)、太平南路333号(御景园)、太平南路349号-397号、太平巷、福安里、马府新村1-23幢、马府街、白下路175-185号;申家巷社区:五福巷、二一五巷、白下路207-305、中天花园(白下路209号);棉鞋营社区:白下路283-305、复兴巷;马府街社区(拆迁):三十四标1-11、15-31、37-93、长白街263-283、287-305、长白街205-219、223-261、太平南路241—249、253、257-259、263-301、太平巷2-21、23-34、36-52、沙塘湾、麟和里、北首巷、细柳巷1-92 、七号村、49村、马府街2-14、沙塘湾1-54;绣花巷社区(拆迁):长白街216-244-1、二一五巷1-27、白下路217-229-8五福巷18-20-5;申家巷社区:长白街246-454(双)、马路街31号、白下路307-361号、复成新村1-54号、五福新村、申家巷、城佐营、绣花巷、常府街33-85(单);通济门社区:陶然苑(龙蟠中路329号)、达美广场(龙蟠中路311号)、达美御园(龙蟠中路319号); 棉鞋营社区:棉鞋营、琥珀巷1-11幢、常府街29号;琥珀巷1-56号;申家巷社区:常府街1-27号单、常府街87-95号(单)、长白街248-330、370-454、城佐村、新晋里、斛斗巷、马路街;通济门社区(新建):龙蟠中路313号(菲尼克斯国际公寓);通济门社区(拆迁):公园路7-41号(单)、46-205号、公园新村1-60号、公园路后1-93号、公园路四十五巷、五十二巷、五十三巷、六十一巷、六十七巷、济水巷。
四方小学
四方新村社区:四方新村,海福巷90号—4A、B楼,海福巷92号—1、2幢;光华路108号(壹城逸境小区)。天堂村社区:天坛新寓1-16幢。庆华社区:华盛园小区、庆盛园小区、万达新村、金龙园小区、清新家园、友谊河路、联合村1号。杨庄社区:石杨路2号(江南明珠);头埠1-70号、二埠1-126号、杨庄1-90号(已拆迁);联合村:唐家底、联合村(已拆迁);石山社区:小石山村(已拆迁)。石门坎社区:石门坎100号(不含100号)以上(已拆迁);天堂村社区:石门坎南街1-3号,天坛村小区1-3幢,火车站1-35号、,石门坎110号、126号、142号(已拆迁)。
瑞金北村小学
瑞金北村小区(1—80幢),大清河1幢,2幢,12—18(双),长发东村1—5幢,瑞金路5,7,17,19,21,29,33,35,37号。中山东路526号、522号、524-1号、532号、534号东安门村、中山门小区、李府街4号、8号、12号、14号、16号、17号御道街10号、12号、28号、29号、30号瑞金北村小学与御道街小学整合
大光路小学
尚书巷社区:光大新寓1-2幢、尚书村、尚书公馆(解放南路78号)、尚书里平房,大光里1-7幢,13幢,14幢,尚书巷,公园里,明龙雅居(龙蟠中路336号),公园路双号,公园新寓,体育里,体育新村,八宝前街,八宝后街,瑞鑫兰庭、金基尚书里、大光路188号(锦江丽舍)新建;大阳沟社区:大阳沟1-43号,鸿福苑(大阳沟7号),御河苑;明故宫社区:御河新村,瑞金路8-14号(双),银通公寓(解放路72号)、金鑫园(解放路68号);大光路社区:东城水岸公寓(龙蟠中路399号),凯悦天琴花园(龙蟠中路368号)、大光路140-230(双),生计处98,99,香格里拉花园,香格里拉东苑;新建:龙蟠中路388号(京门府)金陵雅颂居 ;象房村社区:象房村,象房新村1-10幢;大光路社区(拆迁):大光路55号,大光路153巷3-14,大光路127-223号,188-230号,生计处,大光巷,裘家湾,裘家村、通济门七巷、十二巷、二十巷、二十一巷、都统巷、通济门大街,通济门外大街、酒精厂路;尚书村社区:尚书村1-20,25-27幢,尚书村平房,56-77号,80-105号,八宝东街、尚书里1幢,2幢,37号、47号、48号(机床厂宿舍)、八宝东街1号、3号。
光华门小学
大光路社区:大光路1-138号(不含大光路117号香格里拉花园、大光路55号香格里拉东苑)、宏鹰家园、御道街62-142号(双)、大光路118号(金陵尚府);拆迁:菜市口、光华新村;大阳沟社区:大阳沟44-116号、御道街54-60号(双)、澳丽嘉园、御都花园、御道园、御道家园。
游府西街小学
大板社区:大板巷,南捕厅,马巷,天青街;绒庄社区:定盘巷,古钵巷,甘露营,白衣庵,观音庵,升州路70-272号(双),绒庄街,绒庄新村,内桥湾(中山南路以西),中山南路双号(建邺路口至升州路240号),走马巷,踹步坊,评事街,绫庄巷,老坊巷;评事街:红土桥,七家湾(24号以内),竹架山,小礼拜寺巷,打钉巷,千章巷,泥马巷,富德巷,泰仓巷,南市楼,嘉兆巷,程善坊,平章巷,甘雨巷(1-51号、2-46号),鼎新路88号(金鼎湾二期);王府南园社区:大砂珠巷02栋-12栋,府西街16号、21号、39号,中华路2-198号(含中华路8号银达雅居),内桥湾19号,升州路18-58号;王府南园社区(拆迁):内桥湾1-38号,大砂珠巷3-19号(单),2-24号(双),小砂珠巷1-15号(单),8-24号(双),奋斗村1-71号,府西街3-87号(单)、2-28号(双),升州路2-16号,白下路2-68号。初中(2019)
学校
施教区范围
第三高级中学文昌初中校区
南京市老村小学、南京市建康路小学、南京市马府街小学
南京市航空航天大学附属初级中学
南京市光华门小学、南京市光华东街小学、南京市鑫园小学、南京市御道街小学、南京市后标营小学
第五初级中学
南京市石鼓路小学、南京市建邺路小学、南京市府西街小学、南京市朝天宫民族小学
南京第一中学初中部
南京市大光路小学、南京市瑞金路小字、南京市瑞金北村小学
南京行知实验中学
南京市中山小学、南京市月牙湖小学、南京市四方小学、南京市银龙花园学校
西片:文枢初级中学
南京市考棚小学、南京市双塘小学、南京市钓鱼台小学、南京市凤游寺小学、南京市西街小学
东方:中华中学初中部、十八中学、二十七中学
南京市夫子庙小学、南京市怡馨花园小学、南京市秦淮区第一中心小学、南京市长乐路小学、南京市小西湖小学(含分校)、南京市马道街小学、南京市武定新村小学
红花片:二十七中学、十八中学
京市秦淮实验小学、南京市秦淮第二实验小学、南京市七桥小学
(上下滑动可查看全部信息)
建邺区
2020年建邺区公办小学施教区一览表
(上下滑动可查看全部信息)
雨花台区
附件:
雨花台区2020年小学施教区划分一览表
附件:
雨花台区2020年初中施教区划分一览表
(上下滑动可查看全部信息)
江宁区
(上下滑动可查看全部信息)
浦口区
浦口区2020年义务教育学校招生信息一览表
(小学)
学 校
施教区范围
江浦实验小学
江浦街道东门桥沿城南河北上至沿山大道以西(含白马山庄、碧云山庄、江城人家、象山花园);东门桥沿文德路(区政府一边)至凤凰大街以北;凤凰大街(江浦人民法庭一边)到凤凰瀑布到公园南路到中圣街至公园北路江浦第二家具厂东侧路(公向巷)以东,继续沿江浦第二家具厂东侧路(公向巷)至碧云山庄和江城人家间的巷口以东区域;凤悦天晴。
浦口区实验学校小学部
江浦街道通宇林景雅园、九月森林;钱塘望景、香山湖别墅区;白马社区的新民组(含户口在白马社区的九三、黎村、吴村、王村、中心、巩固、团结、三一8个组,拆迁未拿到安置房且无其他房产的);花卉大道(宁滁快速通道)以西,龙华路以北,沿山大道以南,海院路以东区域(熙龙山院、融侨观邸、揽月山庄、阅景龙华、海都嘉园、铂宫等)。
新世纪小学
江浦街道312国道以北,狮山路以南,沿城南河南下至312国道以东;白马路到珠江路以西(除凤悦天晴)。
珠江小学
江浦街道东门桥沿城南河至宁合高速以西,东门桥沿文德路到浦乌路与312国道交界以南,宁合高速以北;凤凰大道以西、中圣街以东、文昌路以南(凡星菜场)区域。
人民小学
江浦街道中圣街与文德路(文峰商场一边)十字路口,沿文德西路至312国道与浦乌路交接处以北区域;东起中圣街十字路口至文昌路(江浦招待所一边)、凤凰大街到凤凰瀑布(凤凰幼儿园一边)到公园南路到中圣街沿健康学院至沿山大道以北区域(包括响堂村、八里村、雨山美地、北江豪庭等),公园北路到江浦第二家具厂东侧路(公向巷)至碧云山庄和江城人家间的巷口以西区域(已划入新建学校施教区的区域除外)。
浦口区新浦实验小学
江浦街道龙华路以南,珠江路(雍雅园一边)以东和312国道以南,彩虹桥沿城南河到江边以东区域(浦口行政区区域内)。
行知小学
江浦街道华光社区(原华山村)、新合社区、老虎桥社区、巩固社区(巩固社区指的是以宁合高速为界,以南地区为行知小学施教区,具体指庙东村民组、东华村民组、雍庄村民组)(已划入新建学校施教区的区域除外)。
高旺小学
江浦街道高旺社区、西江口社区,桥林街道兰花塘社区原马骡村。
南京审计大学实验学校小学部
光明路以东,沿山大道以南,大马山路以西,八里路以北以东,狮山路延至南审围墙西北角以北区域;黄山岭路以西,沿山大道以北,沪陕高速以东。
江浦实验小学滨江分校
宁合高速以东,城南河以南,浦云路以西,光明路以北区域。
金陵中学浦口分校小学部(暂定名)
海峡大道以东,沿山大道以南,光明路以西,建设路至宁合高速以北区域。
南京市游府西街小学浦口分校(暂定名)
海峡大道以东,宁合高速以南,浦乌路西北区域。
永宁小学
永宁社区(津浦铁路以北)、侯冲社区(张营组、前后庄组、黄庄组、牛王殿组、杨家岗组)、东葛社区(原东葛村)、联合社区(横埂组、宋庄组、共兴组、三张组)、侯冲小区、张云小区、高丽社区慈悲营组。
永宁中学小学部
永宁社区(津浦铁路以南)、侯冲社区(傅云组、二岗子组、街南组、竹园组、牌坊组、朱家营组)、岔路口社区、大埝社区(六、七组)、街南小区、新拥悦府、傅云小区、欣棉花苑、欣棉佳苑。
车站小学
永宁街道东葛社区(原车站村)、友联社区(原双圩村、原友联村8—12组)、青山社区(除原河北组)、西葛社区、车站工区。
大桥小学
永宁街道大桥社区、联合社区(除东埂组、黄庄组、宋庄组、共兴组、三章组)、青山社区(原河北村)、友联社区(原友联村1-7组)。
高里小学
高丽社区,大埝社区3组、5组、8组、9组,永宁街道姚吴庄,大桥林场。
汤泉小学
汤泉街道滴水珠社区、泉东社区、九龙社区、高华社区、金泉社区、三泉社区、泉西社区、陈庄社区、瓦殿社区、新金社区,汤泉农场。
龙山学校小学部
龙山社区、龙井社区、龙华社区、大黄社区。
星甸小学
星甸街道星兴社区、万隆社区、解放桥社区、石窑社区、新金社区、后圩村、十里村。
石桥小学
星甸街道的汤集村、双山村、石村村、山西村、九华村、高庙村、王村村和石桥社区。
乌江学校小学部
桥林街道林蒲社区、桥北社区、双云村、五一村(除小马组、木山组)。
乌江小学
桥林街道周营社区、茶棚社区、南一社区、林山社区、河南社区、五一社区(小马组、木山组),林东社区(除原百顺一组、二组、三组、芦苇组、西埂组)。
桥林小学
桥林街道林东社区原百顺一组、二组、三组、芦苇组、西埂组)、西山社区(上单组、下单组)、石碛社区(原南二社区小李组、泉水组、付山组、山根组、胜利组)、百合社区、勤丰社区(姚庄组、东杆组、花园组)、兰花塘社区(原地庵村、原兰花村)、明因寺社区。代招双垅社区、滨江社区。
陡岗小学
桥林街道西山社区(除上单组、下单组)、勤丰社区(除姚庄组、东杆组、花园组)、双庙社区、高汤社区、福音社区、七联社区、刘公社区、原南二村(除小李组、泉水组、付山组、山根组、胜利组)。
南京苏杰学校小学部
南京汉开书院学校小学部
南京书人实验学校小学部
(初中)
学 校
施教区范围
浦口二中
江浦街道南起城南河入江口(浦口行政区区域),沿城南河到东门桥以西;东门桥沿文德路(苏果一边)到凤凰大街以南;沿凤凰大街至凤凰瀑布(凡星菜场一边)到中圣街往黄山岭路至七佛寺以西区域;西至312国道与浦乌路交界处(已划入新建学校施教区的区域除外)。
浦口三中
江浦街道狮山路以南,花卉大道以西,龙华路以北;珠江路(珠江派出所一边)以西;珠泉路(珠泉花园一边)到彩虹桥以北;沿河滨路(城市花园一边)至东门桥以东;东门桥沿文德路(区政府一边)至凤凰大街以北;凤凰大街(江浦人民法庭一边)到凤凰山瀑布(凤凰花园一边),沿公园南路至中圣街(凤凰山公园一边)到黄山岭路至狮山路以东(钱塘望景花园一边)区域(除钱塘望景)。
浦口四中
江浦街道珠江路以东,龙华路以南,浦口大道至长江隧道(浦口行政区区域)以西;珠泉路(浦珠花园一边)至彩虹桥以南,彩虹桥沿城南河至入江口以东(浦口区行政区区域)。
行知中学
江浦街道高旺社区,西江口社区,虎桥社区,新合社区,巩固社区(宁合高速以南,团结路以西地区)(已划入新建学校施教区的区域除外)。
金陵中学浦口分校初中部(暂定名)
海峡大道以东,沿山大道以南,光明路以西,建设路至宁合高速以北区域。
南京审计大学实验学校初中部
该校小学部施教区;大马山路以东,狮山路以南,黄山岭路以西,雨山西路以北区域。
汤泉中学
汤泉小学、龙山学校小学部施教区。
乌江学校初中部
乌江学校(小学部)、乌江小学施教区。
桥林中学
桥林小学、陡岗小学施教区。
星甸中学
星甸小学施教区。
石桥中学
星甸街道石桥、王村、九华、山西、石村、汤集、双山、高庙社区。
永宁中学
永宁小学、车站小学施教区。
大桥中学
永宁街道高里、大桥、联合、大埝、永宁、青山社区。
浦口区实验学校初中部
江浦街道通宇林景雅园、九月森林、香山湖一号、钱塘望景、熙龙山院、融侨观邸。
沿山大道以北小学施教区内及户口在上述地区拆迁未拿到安置房且无其他房产的。
南京汉开书院学校初中部
南京书人实验学校初中部
南京苏杰学校初中部
注:民办学校招生计划及招生范围详见7月2日浦口区人民政府门户网站上发布的民办学校、热点公办学校电脑随机派位方案。
(上下滑动可查看全部信息)
学籍问题
一、关于学籍占用
Q:想买学区房,怎样才能确认房子的学籍是否被占用?
A:学籍无法查询,只能向房主核实,在合同上作出约定避免学籍占用的条约。
Q:房主女儿明年6月毕业,我儿子明年9月上小学,这套房的学籍算不算被占用?
A:南京小学报名一般是5月份,报名的时候房主女儿还在上学,学籍被占用了。这种情况是无法顺利入学的。
Q:房主的孩子已经小学毕业,在上学区对应的初中。我家的孩子明年上小学,买这套学区房,能顺利上小学吗?
A:关于各区对于学籍占用问题的情况,可参考如下规定:
二、关于学籍使用
Q:如果两个孩子,非独生子女能否上同一个学校?
A:现在二孩政策放开了,各区《招生工作实施办法》中都有明确表述:原则上每套住房六年内只安排一名适龄儿童在施教区小学正常就读(双胞胎、符合政策的二孩例外)。
Q:我们是外地人,家里有两个孩子,在南京买一套60平方米的学区房,两个孩子都能上学吗?
A:南京目前已实行积分落户,户口与房屋面积已无直接关系,能顺利办理落户,并且两个孩子都符合国家的生育政策,就可以上学。
户籍问题
一、关于学区房落户
Q:房子产权证是爷爷奶奶的,孩子可以落户吗?能否顺利入学?
A:符合下列情况可以让孩子顺利入学:即孩子的父母双方都未购房或未分配住房,确实都没有自己的住房;孩子出生之后的户口一直都与老人在同一户籍上,从未迁移过;父母、孩子与老人实际常住在一起的,可在老人产权证所在的施教区学校入学。
二、关于户口迁入
Q:原房主户口没迁走,新房主能否落户?
A:不可以,只有前户主迁走户口,空户才能迁入。由于产权过户与户口迁移并不同时进行,一般是先办理产权过户手续,而后再行办理户口迁移手续,卖家将原有户口从房产所在地中迁出,而后来的买家才能将家庭成员的户口迁入。
Q:中途转学能够到户籍迁入地对应的学校就读吗?
A:义务教育阶段学习中途,学生家长如通过购房落户等方式将全家户籍及家庭住址迁移到其他施教区,并要求到对应学校就读的,学生家长需提供相关的证明材料,向施教区学校和所属区教育局提出转学申请,由区教育局根据施教区学校的实际接纳能力,按照就近原则进行统筹安排。
三、关于提前落户
Q:南京买学区房要提前多久落户?
A:根据往年南京各区公布的落户时间节点看,一般来说,都会要求在五月初完成落户事宜,具体各区规定可参考如下:
电脑派位问题
Q:只有户口,可参加热点公办学校电脑派位吗?
A:不可以。适龄儿童监护人应到施教区学校为适龄儿童报名登记报名。登记时须出具监护人及适龄儿童的户口簿、房屋产权证及儿童预防接种证等有关证件(证明)。
Q:参加电脑随机派位未被派中,是否可以回到施教区学校?
A:参加报名但未被电脑随机派中或被派中后选择放弃的,由所在区教育行政部门按照本区政策安排入学。
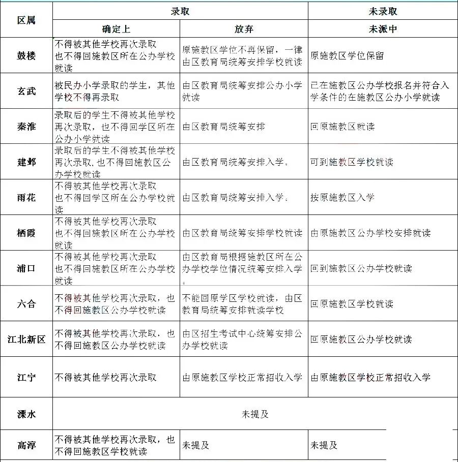
2020南京各区民办学校电脑派位保底情况表:
今年南京各区都是保底的,而且江宁区还表示,就算摇号后放弃也能回施教区。
但是大家在报名民办、热点公办学校摇号之前一定要先去施教区公办学校登记报名,本次登记可以保留施教区公办学校学位,保证摇不中后可以回到学区上学。
随迁子女如何入学
进城务工人员随迁子女,是指处于义务教育阶段、随务工父母(或其法定监护人)来宁暂住、非南京市户籍的适龄儿童少年。不包括本市户籍在市内跨区流动的务工人员子女。
根据2020年南京义务教育阶段招生政策规定,进城务工人员随迁子女到南京市公办小学、初中就读,其父母(或其法定监护人)应在南京市暂住地已实际居住满一年(至当年5月31日止),父母(或其法定监护人)可向南京市暂住地区教育局提出就学申请,同时提供以下材料原件及复印件:
(1)家庭户口簿和父母(或其法定监护人)身份证;
(2)本市居住地连续居住且满一年的有效居住证;
(3)随迁子女法定监护人在宁缴纳社会保险连续且满一年凭证,或经市场监督管理部门颁发的在宁连续且满一年有效营业执照(相关证照年限计算均至当年5月31日止);
(4)应届小学毕业生出生证、准生证、毕业生登记表等材料。
特别说明:未接受完九年义务教育的学生还需提供相关学籍材料。
各区教育局将在南京市户籍学生义务教育学位派定完成后,统筹安排随迁子女进入公办中小学就读。随迁子女继续在南京市参加小升初报名入学,原则上由就读小学所在地区教育局统筹安排。全市义务教育阶段随迁子女公办学校入学登记时间和学位派定时间,以各区教育局公布为准。随迁子女到南京市民办学校就读,按照民办学校招生办法和物价部门核定的收费标准报名入学和交费。
划重点为了帮助南京家长更好的了解幼升小、小升初、中高考升学政策,夏天老师整理了各个阶段升学必备公众号,有升学需求的家长快快收藏!
南京小升初
南京幼升小
长按上方二维码即可识别关注
标签:南京小升初 特别关注编辑:夏天来源:南京中小学资讯、南京升学择校、365学区房
声明:以上图文,贵在分享,版权归原作者及原出处所有,如涉及版权等问题,请及时与我们联系删除更多内容关注微信公众号:南京小升初网ID:njxscw相关内容
- 没想到野钓中烦人的鳑鲏,却成了水族爱好者的宠儿
- 没想到野钓中烦人的鳑鲏,却成了水族爱好者的宠儿
- 「猪不戒」钓鱼日记(二)
- 南京一国家级城市湿地公园变养殖场:有人钓鱼要收费,有人养蚌造污染
- 盘点2021年,品读钓鱼领域的这几个流行词汇
- 为钓鱼拼了!江苏一男子躲芦苇荡里垂钓被抓,背后的问题值得反思
- 失敬,原来这才是最火的“钓系男神”
- 传承古老的绳结手艺,一根绳子编出丰富的人生
- 《江南百景图》入门向指南,希望对大家有帮助
- 建议收藏!2020南京各区中小学学区划分大盘点!你家娃能上哪所学校?
- 南京小升初学区划分信息、学籍、户籍、公民同招等问题,解答来了!
- 南京公办小学开始报名,各区中小学学区划分大盘点!你家娃能上哪所学校?

 
    
    
    