2019南京各区小学学区划分大合集,你家孩子能上哪所学校!
(上下滑动可查看全部信息)
鼓楼区
2019年鼓楼小学最新学区划分信息出来了,一共49个小学,分别如下:
南京市财经大学附属小学
学区范围:福建路【桥西,23号-底(单号),4号-底(双号)】、华富大厦(华富园)、钟阜大厦、洪庙、洪庙一巷、福建新村、三牌楼大街【161号-底(单号)、170号-底(双号)】、颂德里、铁路北街(金川雅苑)、铁路中街(51-底)、交通一村、萨家湾、中山北路【256-306号双号),311-339号(单号)】、金川门、东妙峰庵、西妙峰庵、陵村、大桥南路【2-12号(双号)】、娄子巷【83-底(单号)、170-底(双号)】、西瓜圃桥、中海凯旋门。
划片小区:金川雅苑,三牌楼大街,中海凯旋门,交通一村,港宁园,西瓜圃桥,东妙峰庵小区,南京财经大学,钟阜大厦,萨家湾,中南园,洪庙巷小区,西妙峰庵,华富大厦,金川门小区,福建新村,萨家湾花苑,泰润公寓,金川雅居,洪庙一巷,华富园,铁路北街小区等。
汉口路小学
学区范围:中山路(单号201-底)、广州路(双号2-144号)、小粉桥、汉口路、青岛路、随园、东合群新村、合群新村、陶谷新村、南东瓜市、平仓巷,南秀村,上海路(单号77号-底,双号80号-底),上海路新村,赵家菜园,金银街,北秀村,汉口西路(单号1-65号,双号2-72号);西桥(6号-底),北阴阳营,三省里,华新巷,鼓楼新村,武夷路,云南路(单号25号-底,双号40号-底),苏州路,北京西路(单号13-17号,双号14-32号),天目路(单号1-21号,双号2-18号),宁海路(单号1-121号,双号2-94号),南阴阳营。
划片小区:上海路小区,汉口路小区,宁海路小区,上海路新村,北阴阳营小区,云南路小区,南阴阳营,武夷路小区,西桥小区,华新巷小区,青岛路小区,合群新村,南东瓜市,苏州路小区,武夷路20号,上海路81号,陶谷新村,青岛路2号小区,随园小区,南秀村,汉口路48号,鼓楼新村,南秀大厦,北秀村小区,金银街小区,天目路11号,随园大厦,南秀村7号,天目华庭,上海路85号小区,汉口路49号,上海路89号,上海路154号等。
力学小学
学区范围:匡芦新村、匡芦路、仙霞路、山阴路、剑阁路、石钟路、虎丘路、宁海路[123号-底(单号),96号-底(双号)]、汉口西路[74号-底(不分单双)]、扬州路、北冬瓜市、西康路[1-5号(单),2-38号(双)]、培德里。
划片小区:西康路3号,山阴路小区,汉口西路小区,剑阁路小区,仙霞路小区,西康路小区,虎丘路小区,宁海路小区,石钟路小区,匡庐路小区,仙霞公寓,匡庐花园,扬州路小区,培德里,北冬瓜市小区,南师大校园大西山,匡庐新村,汉口西路200号 ,南京师范大学小区,河海大厦,南师大校园小西山等。
鼓楼区第二实验小学
学区范围:东井村3号1-39幢,小市村1-29幢,小市村1-100号
划片小区:东井村3号,小市村,燕庭公寓。
砺志实验小学
学区范围:东井一村、东井二村(东井村2号),安怀新村,安怀村河东全部(仅含安怀村号头) ,安怀村河西260号以外,汽轮七村,黄家圩路(全程),紫霞公寓,线路新村(光明新村),万科红郡,复地新都。
划片小区:东井一村,东井二村,复地新都国际,安怀村,黄家圩,安怀新村,紫霞公寓,万科红郡,汽轮七村等。
赤壁路小学
学区范围:赤壁路、珞珈路、宁夏路、江苏路、牯岭路(单号:11号-底;双号:20号-底),琅琊新村、西康新村、西康路(单号:35号-底;双号:54号-底)、马鞍山、天津新村、虎踞北路(双号:2-50号)、北京西路72号、水佐岗、水佑岗、竹林新村、童家山、康藏路、老菜市、三步两桥、东门新村、大富里、富贵里、四卫头、北四卫头、祁家桥、人和街、大同新村、勤益里、山西路、山西南村、傅佐路、乐业村、湖南里、湖南路(单号:187号-底;双号:48号-底)、大方巷、大方新村、华安新村、中山北路(单号:81-249号;双号:34-148号)。
划片小区:水佐岗小区,中商万豪中心公寓,中环国际广场,天津新村,水佑岗小区,虎啸花园,三步两桥,龙吟广场,祁家桥小区,马鞍山路小区,北四卫头小区,康藏路小区,江苏路小区,水佐岗32巷,老菜市,水佐岗48巷小区,大方新村,苏宁碧瑰园,雅典花园,山西南村,宁夏路18号,湖南路小区,四卫头小区,虎踞北路4号小区,大方巷小区,西康新村,赤壁路15号,人和街小区,牯岭路,宁夏路小区等。
银城小学
学区范围:聚福园、银城花园、闽江路8号香榭里、闽江路18号瑞园、银城街单号、雅瑰园、湘江路7号百步滨江、湘江路18号、湘江路30号、清凉门大街291号辰龙绿苑、清凉门大街296号苏宁馨瑰园、清凉门大街298号、锦江路68号、锦江路77号辰龙绿苑、锦江路99号锦一方。长江之家、天玺国际、育才公寓。江东北路111号东宝大厦、江东北路121号辰龙广场、江东北路193号、江东北路195号、江东北路197号、江东北路209号永嘉年华、江东北路269号华茂大厦、江东北路330号金舟花园、东宝路2号聚锦园、东宝路6号东宝花园、东宝路8号时代天地广场、东宝路88号正大滨江瑞景家园、东宝路以北。
划片小区:银城花园,聚福园,育才公寓,东宝花园,长阳花园,长江之家,辰龙绿苑,辰龙广场,天玺国际广场,时代天地广场,金舟花园,苏宁雅瑰园,银城街小区,苏宁馨瑰园,瑞园,正大滨江瑞景家园,永嘉年华,清江公寓,江东北路小区,东宝大厦,银城聚锦园,华茂大厦,香榭里花园,百步滨江等。
龙江小学
学区范围:宝地园、腾飞园、港龙园、中青园、月光广场、新城市花园、龙园西路(56号、59号、80号)、朗晴名居、裕顺雅苑、金陵名人居、定淮门大街11、15号、江东北路388号正泰大厦、金陵御沁园 、龙津街、龙腾街。
划片小区:宝地园,月光广场,金陵名人居,腾飞园,裕顺雅苑,港龙园,正泰大厦,港龙园,朗晴名居,晶元雅居,中青大厦,百市西苑,正泰花苑,龙江小区,中青园,新城市花园等。
天妃宫小学
学区范围:建宁路188-204号(双号)、建宁路280-292(双号)、255-293号(单号),卢龙山庄(建宁路178号)、建宁新村、长征医院南京分院家属区、中山北路342-354号(双号)、408-574号(双号)、中山北路530巷、多伦路;
盐仓桥、盐大街、大桥南路(单号)、北祖师庵、于家巷、盐西街、盐东街、黄土山、驴子巷、光夏新村、花家桥;
龙江路(单号)、龙头房、杨家花园、商场北路、承德路、鲜鱼巷、惠民桥、永宁街、正丰街、商埠街、公共路、铁路埂、大马路、天保里(天光里、天祥里)、江边路、铁路桥、营盘街、刘家湾、桃园村、热河路。
划片小区:盐西街小区,阅江广场,卢龙山庄,多伦路小区,建宁新村,北祖师庵,盐仓桥小区,光夏新村,晶典国际等。
拉萨路小学
学区范围:广州路(单号:159-215号,双号:192-298号)、怡景花园、峨嵋岭、永庆村、百步坡、北校尉营、汉中路(双号:140-280号)、牌楼巷、拉萨路。
划片小区:怡景花园,永庆村小区,峨嵋岭十九号小区,峨嵋岭小区,广州路小区,金鹏大厦,广州路264号,广州路258号,拉萨路小区,紫府铭居,金鼎湾今朝天下,国华大厦,北校尉营小区,百步坡小区,五台山庄,广州路215-2号,广州路252号-270号,汉中路140号,永庆巷等。
旭日景城小学
学区范围:旭日景城(幕府东路55号)、盛世新寓(幕府东路99号)、云谷山庄(幕府东路57号)、星河翠庭(幕府西路9号)、幕府佳园(幕府西路28号)、金域中央(幕府西路33号)云燕园铁路宿舍(云燕园)、德水香林
划片小区:幕府佳园,云谷山庄,金域中央,旭日景城,星河翠庭,云燕园小区,盛世新寓。
科睿小学
学区范围:清江南路5号、润江路3号、江东软件园区划调整2007年3月23日前(含2007年3月23日)划入鼓楼区的地段号。
五塘小学
学区范围:五塘村;五塘新村(小区);矿山机械厂宿舍,五佰村,伍佰新寓,白云石矿住宅区(五塘地区);美景雅苑(中央北路141号),盛世花园,盛景园,石城花园(石城家园),汽轮五村,幕府新村,幕府一,二、三村;幕府东路以北:白云新寓,黄方村,窑上村1234队,272运输大队,白云雅居。
划片小区:五塘新村,盛世花园,白云新寓,五塘村,石城家园,白云雅居,五塘和园,文景花园,幕府一村,盛景园,黄方村小区,五百新寓,美景雅苑,中央北路小区,上元里249号,汽轮五村,南汽三村,格林东苑,幕府新村等。
天正小学
学区范围:天正湖滨(中央路399号)、许府巷(双号:2-36、42-46、单号:3-7、17-19、25-41)、江西路、南昌路双号(2、6-28、34-36)、建设新村、凤凰和鸣(中央路389号)、中央路(341-345,365-367、379、381)、芦席营82号
划片小区:建设新村,江西路小区,天正湖滨花园,凤凰和鸣,南昌路小区,芦席营82号,芦席营小区,许府巷小区,许府巷44号。
琅琊路小学
学区范围:琅琊路、北京西路(单号:19—69号、包括69号—1;双号:34—70号、包括70号—1)、天竺路、普陀路、灵隐路、莫干路、颐和路、牯岭路(单号:1—9号、9号-1;双号:2—18号)、玉泉路、钱塘路、天目路(双号:20号—底;单号:23号—底)、西康路(单号:7—33号;双号:40—52号)。
划片小区:天目路小区,西康路小区,苏宁华瑰园,钱塘路小区,玉泉路小区,北京西路小区,牯岭路,北京西路民国别墅,颐和路小区等。
南京市汉江路小学
学区范围:龙凤花园(隽凤园、腾龙里)、金信花园、千秋情缘、 江东北路(196-208)、杏聚村、丁香园、苏城南苑、北苑、汇贤居、辰龙紫苑
划片小区:龙凤花园,金信花园,苏宁千秋情缘,汇贤居,龙凤花园腾龙里,苏城北苑,杏聚村,苏城南苑,丁香园,西城晶华,辰龙紫苑。
古平岗小学
学区范围:古平岗、佳盛花园、金城花园、虎踞北路(21号-73号单号)、中山北路(341号-455号单号)、石头城(81号-底、82号-底)、宏业村、定淮门
归云堂、嘉乐村、利群村、戴家巷、晏公庙东、龙池庵、久安里、四维新村、南祖师庵
划片小区:佳盛花园,戴家巷小区,金城花园(鼓楼),归云堂,石头城小区,圣淘沙花城,古平岗22号小区,古平岗小区,港口小区,定淮门小区,丽晶国际,古平岗一号,虎踞北路53号,宏业村小区,龙池庵小区,花香季雨等。
凤凰花园城小学
学区范围:凤凰花园城静幽园、中心南村、裕华名居、福安园、金陵园、天启花园、清溪园、管子桥、聚泽园、怡和佳园。
划片小区:凤凰花园城静幽园,凤凰花园城,凤凰花园城清溪园,裕华名居,天启花园,凤凰花园城金陵园,银城聚泽园,凤凰花园城福安园,怡和佳苑。
回龙桥小学
学区范围:校门口、回龙桥、妙耳山、晚市、中山北路(251—283号)、建邺村、镇江路(双:2—12号、单:1—25号)、虎踞北路 (52—84号)
划片小区:镇江路小区,回龙桥小区,校门口1号,晚市,鲁迅园,建邺村,回龙桥8号,镇江路10号,虎踞北路68号,镇江路17号,妙耳山等。
滨江小学
学区范围:燕康园、金陵新1-9村,金陵村1-94号、金陵村394-463号、金陵村100号宝象花园,燕禾园、山水雅苑、燕江路100-299号、上元里。
划片小区:金陵村小区,金陵新六村,燕康园,金陵新四村,金陵新八村,金陵新九村,金陵新七村,燕禾园,江雁山水雅苑,金陵新三村,宝象花园,上元里,金陵新二村,金陵新五村,金陵新一村,金陵一村,金陵村68号大院等。
白云园小学
学区范围:金海园、芳町园、白云园、阳光广场高教五幢高层、龙园西路9号、江东北路216、218、220号(新城市假日花园)、江东北路298号(阳光锦绣阁)、江东北路300号(阳光金峰阁)、花开四季(花开园、四季园)、凤凰东街52号(曲水文华苑)、凤凰东街66号(西城风尚)、龙园西路23号(摩尔特区)、树客国际。
划片小区:新城市广场,花开四季,白云园,新城市假日广场,阳光广场,金海园,花开园,西城风尚,曲水文华,阳光金峰阁,阳光锦绣阁,摩尔特区等。
芳草园小学
学区范围:芳草园、蓝天园、碧树园
划片小区:芳草园,蓝天园,碧树园。
金陵汇文学校小学部
学区范围:世纪花园,政院新寓,乾和福邸,清河一村,清河二村,锦江花苑,嘉景苑,天水滨江,江东北路91-109号(单号),望江新寓,临江新寓。
划片小区:清河新寓(一至二村),金陵世纪花园,邮政世纪花园,锦江花苑,天水滨江花园,乾和福邸,临江新寓,典雅大厦,世纪之星,东宝嘉景苑,望江新寓,鸿都大厦,典雅居大厦,江东北路109号。
三牌楼小学
学区范围:三牌楼大街【1—159号(单)、2—168号(双)】、和会街;中山北路【202—212号(双)】、广东路、模范新村、北一村、北二村、狗耳巷、西柏果园、模范马路【87号—底(单),58号—底(双)】、新模范马路【38号—底(双)】、铁路中街【1—50号(不分单双)】、天和园
划片小区:和会街小区,三牌楼小区,三牌楼大街,宁和新寓,广东路小区,狗耳巷小区,西柏果园,开元新寓,模范马路小区,经典家园,天和园,娄子巷小区等。
马台街小学
学区范围:西流湾、天福里、虹桥、龙仓巷、将军庙(工行新寓)、铁路南街(宏景公寓)、中山北路(150-200号)、司背后(天福园)、马台街、平安里、集贤里、新菜市、新模范马路(11号—底)、丁家桥路(1—85号)、丁家桥2号—底。
划片小区:宏景公寓,天福园,工行新寓,中山北路200-2,马台街小区,西流湾小区,铁路南街小区,将军庙,建工学院宿舍,司背后,平安里小区,虹桥小区,龙仓巷小区,南京工业大学宿舍,将军庙38号等。
宝船小学
学区范围:高教新村、宁工一村、辰龙雅苑、中保街、阅景龙江国际公寓、漓江雅苑、宝船听涛、天平新村、金湾花园、宝苑新寓、闻涛公寓、宁西公寓 、中保绿苑、海德卫城、宁工二村、鼓教新村、华保新寓、苏武公寓、滨江广场、江滨新寓、江景园、舸舫园、草场门大街123号
划片小区:华保新寓,海德卫城,江滨新寓,宁工一村,宁工二村,高教新村,江景园,鼓教新村,金湾花园,宝苑新寓,舸舫园,宝船听涛,滨江广场,辰龙雅苑,中保绿苑,天平新村,草场门大街123号,中保街,漓江雅苑,江滨新寓等。
南昌路小学
学区范围:中央路【167—323号(单号)】、童家巷、童家里(包括塘湾)、马家街(包括43巷、和平新村、永新里)、观音巷、观音里、芦席营【1—55号(单号),2—52号(双号)】、新模范马路【1—5号(单号)】。
划片小区:利奥大厦,观音里小区,芦席营21号,童家巷小区,马家街小区,乾宁公寓,童家巷40号小区,御景华府国际广场,怡景公寓,马家街40号,玄武英郡等。
民生实验小学
学区范围:建宁路(单号1-125号、双号2-100号)、工农新村,安乐村,绿城花园,亚东花园、808库(建宁路18号西站货场)。
划片小区:安乐村,绿城花园,建宁路小区,建宁路18号小区,玉桥国际公寓,亚都锦园,工农新村,民生街小区,建宁路10号大院等
树人学校附属小学
学区范围:清江花苑小区(定淮门大街2号-清风园、明月园、绿茵园、碧波园、嘉和园、圆梦园),清江西苑小区(江东北路418号),定淮门大街2、4、6(逸沁园小区)、8、10、12(物资大厦);百合园、定淮门大街18、20、28、30、32号、新和园小区、省外汽160号、新河一村、新河二村、划子村、舸舫西园、桥东街、桥后街、桥南街、九一里、新河村、三汊河南街、迎江园、北新河村、三汊河大街、高鼓村、民佳园、郑和南路111号(苏宁璞邸)、郑和南路88号(紫金上河苑)、郑和南路8号(金陵湾)。
划片小区:新河一村,迎江园,百合果园,清江花苑,清江西苑,新河二村,恒盛金陵湾,清江花苑圆梦园,清江花苑清风园,清江花苑明月园,清江花苑绿茵园,民佳园小区,新和园,定淮门大街小区,舸舫西园,清江花苑碧波园,苏宁璞邸,清江花苑嘉禾园,紫金上河苑等。
长平路小学
学区范围:建宁路102号,建宁路122-152号(双号),127-251号(单号),义民新村,滨江花园(东园、西园),晓街,四平路,四平一路,四平二路,大桥南路16-18号、大桥南路20-42号,江沿村,栅拦门、栅拦门铁路埂,仙鹿雅居(建宁路161号),五所村2号,五所村,三所村,头所村,新民路,家乐福新寓,新民村,金川花苑(金川门外18号)。
划片小区:五所村小区,四平苑,金川花苑,明城华贵园,仙鹿雅居,康居新寓,滨江西苑,大桥南路小区,义民新村,四平路65号,新民路小区,滨江东苑,滨江花园,头所村小区,新民村,四平路小区,江沿村等。
莫愁新寓小学
学区范围:莫愁新寓(迎春里、荷花里、涌泉里、胜棋里、郁金里)、凤凰新村(除1-9幢外)、凤凰二村、三村、凤凰西街【161号-底(单)、60号-底(双)】、汉北街、金地苑、教工新村、莫愁花园(牡丹里、海棠里)、华阳佳园(华彩苑、华贵苑、华清苑、华聚苑、华明苑)、名城世纪园、枫亚苑、汉中门大街58号、龙凤玫瑰园、杏林新村。
划片小区:莫愁花园牡丹里,华阳佳园,莫愁新寓,凤凰西街188号,龙凤玫瑰园,名城世纪园,莫愁花园海棠里,华阳佳园华彩苑,商校小区,莫愁新寓迎春里,凤凰西街146号,金地苑,凤凰三村,杏林新村,莫愁新寓荷花里,莫愁新寓郁金里,汉北街8号,教工新村,凤凰新村,凤凰西街229号,凤凰西街140号,凤凰西街223号,莫愁新寓涌泉里,莫愁新寓胜棋里,华诚新村,枫亚苑,华阳佳园华聚苑,凤凰西街186号,华阳佳园华明苑,莫愁花园,市人防宿舍,华阳佳园华贵苑,华阳佳园华清苑,凤凰西街269号,凤凰二村,凤凰西街227号等。
南京大学附属丁家桥小学
学区范围:劝业村、医平村、新生院、青石村、长江新村、工人新村、永平村、许家桥、芦席营(57号-底,除82号)、南昌路单号、金贸花园、蔡家巷、又一村、东柏果园、新模范马路(7-9号,2-36号)、模范马路(1-85号,2-56号)、丁家桥(87号—底)。
划片小区:工人新村(鼓楼),新金贸花园,东柏果园,长江新村,南昌路小区,新模范马路9号,丁家桥小区,青石村81号,青石村小区,芦席营70号小区,新模范马路小区,蔡家巷小区,医平村。
江苏第二师范学院附属小学
学区范围:北京西路(单号)71号-底,(双号)74号-底、虎踞北路(单号)1-19号、虎踞路(单号)85号-底、(双号)86号-底、清凉新村43号-底、黄瓜园、场门口、石头城(单号)1-79号,(双号)2-80号、清凉门、西芦柴厂、石头新村、红土山、清凉雅苑
划片小区:场门口小区,虎踞路小区,北京西路76号,石头城小区,石头城新村,虎踞路86号小区,清凉门小区,九九公寓,北京西路75号,清凉雅苑,石头城79号,清凉新村小区,石头城9号,北京西路79号等。
姜家园小学
学区范围:姜家园1-213号、299号,姜家园7巷、19巷、37巷、47巷1号—57号、57巷1号-79号、120巷;姜家园后街1-48号,姜家圩1号-180号,姜家圩77巷 ;姜圩路1号-180号,热河南路单号3-251号,劳工新村1-3号,中山北路(单号)463-519号;察哈尔路136号(桃清苑)
划片小区:热河南路小区,姜家园小区,百花小区,锋尚国际公寓,桃花源居,天正桃源,中山北路小区,姜圩路小区,劳工新村,大发凯鸿隽府,姜家圩小区等。
渊声巷小学
学区范围:鼓楼街,头条巷,二条巷,三条巷,四条巷,五条巷,水井巷,兴皋巷,渊声巷,西桥(1—5号),中山北路(1-79号单号),云南路(1-23号单号,2-38号双号),北京西路(1-11号,2-12号)
划片小区:渊声巷小区,四条巷小区(鼓楼),鼓楼三条巷小区,五条巷,北京西路10号,二条巷(鼓楼),西桥花苑,二号新村,北京西路5号,鼓楼街,西桥公寓等。
复兴小学
学区范围:二板桥9号(12中) ;二板桥地区(包括白云亭小区、宁惠公寓、江海大院)、热河南路双号、复兴街、陡门沟、惠纺园、中山北路【569-593号(单)】、东河边、宝善街、九家圩、张家圩、中山北路【599-645号(单)】、百合华府(中山北路611号)、中山北路645号(船运大队宿舍);唐山路、南通路、大兴码头(部队宿舍)、世茂滨江小区、边城世家、淮滨路。
划片小区:世茂滨江新城,世茂外滩新城,热河南路小区,边城世家,热河南路308号,润开华府,百合华府,白云亭小区,二板桥,白云小区,张家圩小区,长江峰景,五段小区,惠纺园,皇冠钻石双星,宁惠新寓,江海大院。
鼓楼区第一中心小学
学区范围:上海路(单号1-75、双号2-68号)、五台花园、五台山、豆菜桥、干河沿前街、后北街、广州路(单号1-157、双号146-190号),中山路(单号1-199号),麻家巷、华侨路、豆菜巷盔头巷、汉中路(双号2-138)、明华新村、沈举人巷、沈举人巷后街、双石鼓、双石新村、慈悲社、五台山村、大锏银巷、平家巷、兴业里、管家桥、高家酒馆。
划片小区:豆菜桥小区,君临国际,五台花园,慈悲社小区,华侨路小区,明华新村,兰之堂,上海路9号,大锏银巷小区,干河沿前街小区,华侨公寓,五台山1-6号,广州路41号,上海路8号,五台山小区,华夏大厦,平家巷小区,上海路16号等。
芳草园小学凤凰校区
学区范围:凤凰街、凤凰西街1-159号(单号)、2-58号(双号)、凤凰庄、凤凰新村(新1-9幢)、汉中门大街双号(北圩路以东)、乐瑰园、鑫宏花园、西城岚湾、虎踞关、清凉山、清凉新村(1-42号(不分单双))、广州路(217-底单号、300号-底双号)、萍聚村、蛇山、汉中路(282号-底双号)、龙蟠里、虎踞路(1-83号单号、2-84号双号)、汉中门外大街、中海凤凰熙岸、劲顺花园、清凉山庄。
划片小区:中海凤凰熙岸,萍聚村,虎踞路小区,凤凰街小区,清凉山庄,苏宁乐瑰园,虎踞关60号,西城岚湾,汉中门外大街,凤凰庄小区,凤凰新村,劲顺花园,鑫宏花园,凤凰西街57号,凤凰街84号,虎踞关43号小区,漫城名苑,凤凰西街118号,蔚蓝之都,开元新居,龙蟠里小区,虎踞关小区,裕华新村,汉中翠庭等。
象山小学
学区范围:金陵村95—393号、金陵村100号1—9幢(桥梁厂宿舍)、金川新寓、燕江园、燕归园、象山雅苑、象山新寓、水关桥1—496号、幕府西路81—122号、恒盛嘉园(幕府西路55号)、江雁依山郡(幕府西路88号)、恒茂嘉园(幕府西路100号)、中浩森林湾(幕府西路104号)、金帆北苑(幕府西路130号)、置信雅苑(幕府西路132号)、张蔡村、易盛花园、金达花园、大庙乡、车辆厂、金燕路95号。
划片小区:江雁依山郡,燕江园,金达花园,燕归园,金帆北苑,恒盛嘉园,森林湾花园,水关桥小区,中浩森林湾,易盛家园,象山雅苑,幕府西路85号,象山新寓等。
南京市拉萨路小学分校方兴小学
学区范围:方家营一、二、三、四个居委会(水关桥以西、隧道以北);桥东街、桥西街、董家巷、芦柴洲、煤炭港宝塔桥以西;老江口、东炮台、名士埂、城河路、石墙外、轮渡所、江边路(惠民桥市场以北);滨江路、龙江桥、兴安路、兴安西路、大桥新村、桥南一村、桥景苑、南堡新寓。
南京财经大学附属小学
学区范围:福建路[桥西,23-底(单号)4号-底(双号)]、华富大厦(华富园)、钟阜大厦、洪庙、洪庙一巷、福建新村、三牌楼大街[161号-底(单号),170号-底(双号)]、颂德里、铁路北街(金川雅苑)、铁路中街(51-底)、交通一村、萨家湾、中山北路[256-306号(双号),311-339(单号)]、金川门、东妙峰庵、西妙峰庵、陵村、大桥南路[2-12号(双号)]、娄子巷[83-底(单号),170-底(双号)]、西瓜圃桥、中海凯旋门。
察哈尔路小学
学区范围:中山北路(双号:214-254号,285-309号)、镇江路(双号:14号-底,单号:27号-底)、虎踞北路(双号:86号-底,单号:75号-底、察哈尔路、华严岗、双门楼
紫竹苑小学
学区范围:黑龙江路(含汇林绿洲、蓝山公寓、紫苑、龙门居、大公馆等小区)、紫竹林(含紫竹林所有院号)、紫竹苑、新门口、钟阜路、东瓜圃桥、福建路(桥东)。
力学小学
学区范围:匡芦新村、匡芦路、仙霞路、山阴路、剑阁路、石钟路、虎丘路、宁海路(123-底(单号),96号-底(双号))、汉口西路(74号-底)、扬州路、北冬瓜市、西康路(1-5号(单号)),2-38号(双号))、培德里
汉口路小学
学区范围:中山路[201号-底(单)]、广州路[2-144号(双)]、小粉桥、汉口路、青岛路、随园、东合群新村、合群新村、陶谷新村、南冬瓜市、平仓巷、南秀村、上海路[77号-底(单),80号-底(双)]、上海路新村、赵家菜园、金银街、北秀村、汉口西路[1-65号(单),2-72号(双)]
西桥[6号-底(不分单双)]、北阴阳营、三省里、华新巷、鼓楼新村、武夷路、云南路[25号-底(单),40号-底(双)]、苏州路、北京西路[13-17号(单),14-32号(双)]、天目路[1-21号(单),2-18号(双)]、宁海路[1-121号(单),2-94号(双)]、难阴阳营。
青云巷小学
学区范围:中央路[1-165号(单)]、高云岭、高云岭村、厚载巷[27号-底(单),36号-底(双)]、傅厚岗、青云巷、湖北路、新泉里、文云巷、翠琅村、鼓楼车站、车站东巷、厚载村、中山北路[2-32号(双)]、裴家桥、裴西村、狮子桥、湖南路[1-185号(单),2-46号(双)]
建宁小学
学区范围:东门前后街、东门街100号以外、联合村、汽轮一、二村、和燕园、安怀村以桥为界260号以内、燕语华庭、中央北路112号
南京市小市中心小学学区范围:小市街、东门街(100号以内)、白灵街、泰和园、金基翠城、中央北路80号以内单号、张王庙、河路道、汽轮三村、四村、六村、小市新村、郭家山、铁古庙、金碧花园、欣芝园、丁香花园、幕府南路208号。鼓楼实验小学学区范围:未公布
(上下滑动可查看全部信息)
秦淮区
秦淮区小学学区划分(数据为2018年的)
南京秦淮区一共34个小学名单如下:
1、瑞北分校四方小学
施教区: 四方新村社区:四方新村,海福巷90号—4A、B楼,海福巷92号—1、2幢;光华路108号(壹城逸境小区)。
天堂村社区:天坛新寓1-16幢。
庆华社区:华盛园小区、庆盛园小区、万达新村、金龙园小区、清新家园、友谊河路、联合村1号。
杨庄社区:石杨路2号(江南明珠);
头埠1-70号、二埠1-126号、杨庄1-90号(已拆迁);
联合村:唐家底、联合村(已拆迁);
石山社区:小石山村(已拆迁)。
石门坎社区:石门坎100号(不含100号)以上(已拆迁);
天堂村社区:石门坎南街1-3号,天坛村小区1-3幢,火车站1-35号、,石门坎110号、126号、142号(已拆迁)。
对应小区: 四方新村,鸿信清新家园,万达江南明珠,金龙花园,天坛新寓,三金福邸,万达新村,庆盛园,华盛园小区,石门坎小区,联合村,石门坎142号,天苜雅园,海福巷92号,天坛新寓等。
2、游府西街小学
施教区: 游府新村2-17幢、游府西街12-40号、延龄巷107-147号(单)、中山东路120-200号(双)、蔡家花园1-10、祠堂巷1-28、西祠堂巷2-20(双)、西祠堂巷1-7号、延龄巷99-105号(单)。
对应小区: 游府新村,蔡家花园,延龄巷,祠堂巷小区,游府西街,中山东路180号等。
3、火瓦巷小学
施教区: 新街口商业街:树德坊、淮海路31号以后、洪武路95-105号(单)、抄纸巷、中山东路112号;
火瓦巷社区:户部街13号、益乐村、小火瓦巷双号(2、4、6除外)、火瓦巷59号、洪武路191-265号、户部街48村;
龙王庙社区:洪武路267-297号、小火瓦巷51号后、西方巷20-24号;
淮海路社区:淮海新村、太平南路186-220、户部街双号(24号除外)、小松涛巷9号、羊皮巷双号;
武学园社区:中山南路103号、107号、金銮巷、羊皮巷单号、洪武路160号、168号、278-394号(双)、中山南路191号、193号、201号、239号、八条巷、九条巷、厅后街、宁中里、武学园、西武学园、程阁老巷、李家巷;
火瓦巷社区(拆迁):户部街单号(除9、11、15)、太平南路242-298(252、278除外)、宰牛巷、淮海路126号、138-144号、150、152、154号、火瓦巷73-87、洪武路191-265号;
新街口商业街(拆迁):破布营、正洪街2-34号、3-91号、三益里、中山东路2-76号、增圣里、决醒里、金汤里、正洪里、淮海路2-94号、3-15号、金銮巷、俭德村、韬园、寿康里、中山东路78-110号、114号、116号、铁汤池、淮海路17-29号、96-110号、洪武路2-158号(双)、1-93号、99-179号(单); 武学园社区(拆迁):东金銮巷、程阁老巷2-30号、九条巷2号、12号、洪武路251号、407号、421号、东武学园21号、西武学园4号、41号、养济院73号; 淮海路社区(拆迁):太平南路228-240、淮海路86-92号、中山东路46、52号、小松涛巷1-8号、10号、延龄巷2-22号、5-97号(单)杨公井1-46 ;
刘公巷社区:白下路128-202号。(双)(166号除外-斯亚财富中心);
龙王庙社区:娃娃桥1-9号-1(单)、6号-1—18号(双)、火瓦巷18号-32号-1(双号)、单号3号、5号、7号、25号、25-1号、35-45号(单)、白下路93号-153号、广艺街8号1-3幢、龙王庙单号1-7号(单)、2号、12号、14号、小火瓦巷37、39、41、43、45号、45号1幢、2幢、3幢、西方巷23、26号、小火瓦巷3号、7号、洪武路299号-337号(单)、金宝花园;
淮海路社区:延龄巷52-82(双号)、太平南路50-114号、七十六巷、游府西街2-8、中农里1-27号、铜井巷1-9号、户部街24号、9-15单号、太平南路222、224、226、252、278号、火瓦巷34、56、58号、小火瓦巷2、4、6号、延龄巷24-50号、淮海路49-61号、63(1-3幢)、游府西街27号、双塘巷;
淮海路社区(拆迁):太平南路1-7、2-48、60-68、76-100、116-184、224、226、278号、330号-402号、铜井巷2号(1-2幢)、8-18、延龄巷84-116号、小松涛巷11-19号(单)、小松涛巷12-20号(双)、游府西街1-25号(单)、淮海路65-83号。龙王庙社区(拆迁):洪武路251、253、407、421、娃娃桥20号、火瓦巷2-16号、 刘公巷社区(拆迁):白下路70-128号、204-212号。
对应小区: 武学园小区,金盾公寓,城开国际,小火瓦巷,淮海新村,洪武路小区,远洋国际中心,天空之都,火瓦巷,金宝花园,延龄巷,火瓦巷外贸公寓,娃娃桥小区,洪武路337号,盛天大厦,程阁老巷,刘公巷小区,太平南路小区,太平洋大厦,洪武公寓,洪武高层,西方巷,羊皮巷小区,抄纸巷小区,益乐村小区,八方公寓,中山南路小区,龙王庙小区等。
4、月牙湖小学
施教区: 海福巷社区:海福巷1号(陆军工程大学)、后标营路100号(戎泰山庄)、总参干休所、海福巷、四方巷;天堂村社委会:天坛新村1-16幢、将军圹(军农路)、天坛村小区1-17幢;富丽山庄社委会:富丽山庄、中庄干休所、戎苑山庄、阳光公寓、苜蓿园大街68号-246号;富康社委会:天地花园、富康新村,紫金名门; 月牙湖社委会:金陵御庭园(苜蓿园大街67号)、月牙湖花园(苜蓿园大街69号),明湖山庄(苜蓿园大街1号);石门坎社委会:石门坎115号以东、构件厂宿舍(石门坎117号)、城开家园(石门坎119号)、远洋厂宿舍(石门坎165号、167号)
对应小区: 天地花园,富丽山庄,月牙湖花园,天坛新村,城开家园,富康新村,明湖山庄,紫金名门,金陵御庭园,阳光公寓,锦湖大厦,将军塘,将军塘20号,海福巷小区,君安东苑,天坛村小区,海福巷28号,苜蓿园大街小区,海福巷26号等。
5、瑞金路小学
施教区: 瑞金新村(1-70幢),瑞阳街1号,瑞金路40、48、50号,御道街34号
对应小区: 瑞金新村(1-70幢),瑞阳街1号小区,瑞金大厦,御道街34号,瑞金路50号,瑞阳街。
6、瑞金北村小学
施教区: 瑞金北村小区(1—80幢),大清河1幢,2幢,12—18(双),长发东村1—5幢,瑞金路5,7,17,19,21,29,33,35,37号。
中山东路526号、522号、524-1号、532号、534号
东安门村、中山门小区、李府街4号、8号、12号、14号、16号、17号
御道街10号、12号、28号、29号、30号
瑞金北村小学与御道街小学整合
对应小区: 瑞金北村,长发东村,清河公寓,清华公寓,瑞金路33号,大清河小区,瑞金花苑,中山门小区,李府街16号,御道街小区,御道街30号,李府街12号小区,地矿研究所,中山东路522号,南航西苑,中山东路526号,曙光新城,南航东苑等。
7、五老村小学
施教区: 红花地、科巷、科巷新寓、新巷、利济巷30-44(双)、常府街2-56号(双)、二条巷、良友里、三一里、仁寿里、树德里、太平南路75—237号(单)。
东白菜园1-89号、 三十四标34号(八一医院),97-125号(单)、三条巷、六合里、普华巷、龙蟠中路221号(天同苑)、231号、318号、解放路2-74号(双号)(72号、68号除外)。中山东路276-298号、302-374号(双)、水巷、科巷3-157号(单)、和平里、利济巷(单)、小利济巷、太平南路9-73号(单)、长白街441-485(单)、495-600(单)、554-628(双)、西白菜园43—53号、大杨村2-18(双)、文昌巷76、78号。
文昌巷1—89号(单)、8—58号(双)、、19号之5—7、80号、82号、文昌巷01、02幢、文昌宫1-23(单)、2-32(双)、长白街413-431号、456-660(双)、489-600(单)、五老村1-11号、五老村12—29号、仁义里、瑞金路1号、2号、4号、 头条巷、四条巷。
中山东路300号长发公寓(限房产为住宅类)、518-520号(西华门东村511厂宿舍)、大杨村1-43号(单)、大杨村20—44号(双)、小杨村小区1-19幢、都市名园(西白菜园33号)、复成里。
对应小区: 小杨村,二条巷(白下),CFC长发中心,白下三条巷,红花地小区,常府街,复成里,东白菜园小区,新世纪广场,科巷新寓,普华巷,西华东村,四条巷小区(白下),良友里小区,仁义里小区,瑞金路2号,瑞金路4号,文昌巷小区,逸仙名居,大杨村,五老村小区,头条巷小区,文昌宫小区,中山东路小区,海宇公寓,金城花园(白下),都市名园,天同苑,55所西华门宿舍,新巷,文泽园等。
8、马府街小学
施教区: 马府街社区:九莲塘小区1-10幢、三十四标1-95之1号(单)、长白街203-261(单)、263-305(单)、265号(白玉兰公寓)、太平南路241-303(单)、太平南路333号(御景园)、太平南路349号-397号、太平巷、福安里、马府新村1-23幢、马府街、白下路175-185号;
申家巷社区:五福巷、二一五巷、白下路207-305、中天花园(白下路209号);
棉鞋营社区:白下路283-305、复兴巷;
马府街社区(拆迁):三十四标1-11、15-31、37-93、长白街263-283、287-305、长白街205-219、223-261、太平南路241—249、253、257-259、263-301、太平巷2-21、23-34、36-52、沙塘湾、麟和里、北首巷、细柳巷1-92 、七号村、49村、马府街2-14、沙塘湾1-54;
绣花巷社区(拆迁):长白街216-244-1、二一五巷1-27、白下路217-229-8五福巷18-20-5;
申家巷社区:长白街246-454(双)、马路街31号、白下路307-361号、复成新村1-54号、五福新村、申家巷、城佐营、绣花巷、常府街33-85(单);
通济门社区:陶然苑(龙蟠中路329号)、达美广场(龙蟠中路311号)、达美御园(龙蟠中路319号); 棉鞋营社区:棉鞋营、琥珀巷1-11幢、常府街29号;琥珀巷1-56号;
申家巷社区:常府街1-27号单、常府街87-95号(单)、长白街248-330、370-454、城佐村、新晋里、斛斗巷、马路街;
通济门社区(新建):龙蟠中路313号(菲尼克斯国际公寓);
通济门社区(拆迁):公园路7-41号(单)、46-205号、公园新村1-60号、公园路后1-93号、公园路四十五巷、五十二巷、五十三巷、六十一巷、六十七巷、济水巷。
对应小区: 常府街,马府新村,棉鞋营小区,常府风华苑,绣花巷小区,申家巷小区,琥珀巷小区,达美御园,五马街小区,金陵御景园,九莲塘小区,绣花巷8号,达美广场,太平南路小区,凤凰和睿大厦,五福巷小区,绣花巷10号,新大都广场,常府街29号,中天花园,马路街小区,陶然苑,白玉兰公寓等。
9、慧园街小学
施教区: 王府园小区1-45幢;小王府园;东王府园;西一巷;西一新村;慧园里;慧园街;太平南路408-562(双号);胡家巷1-12号;建康路115号大院;润德里9号2幢楼;中华路1号;白下路166号(斯亚)。
对应小区: 王府园,观城中华路壹号,西一新村,慧园街4号,中华公寓,斯亚首府,中华路,西一巷,东王府园,慧园里小区,慧园街6号,南航宿舍建康路,润德里小区。
10、鑫园小学
施教区: 金泰社区:鑫园小区,御水湾(御道街168-169号),中和桥(路)1-9号(单),中和桥北村路(石门坎2-60号)以西;
石门坎社区:大地豪庭,石门坎100号以内,石门坎后街1-44,111号、东城雅筑(光华路16号),观门口(含北村);
象房村社区:象房新村11幢以后,金象园,中和桥20,30,32号,中和桥(路)2-12(双);拆迁:中和桥(路)44-54号、四方圩、象房南村;
石门坎社区:拆迁:观门口(除北村以外);
红花街道:怡水嘉园(中和桥路59-8号);拆迁中:中和桥路(秦淮河以南)、常万圩、响水桥;已拆完:梅家廊
对应小区: 御水湾花园,黄埔鑫园,金象园小区,大地豪庭,怡水嘉园,观门口北村,中和桥小区,象房新村,鑫园凯旋城,中和桥12号,中和桥5号小区,石门坎2号,东城雅筑,观门口小区。
11、光华门小学
施教区: 大光路社区:大光路1-138号(不含大光路117号香格里拉花园、大光路55号香格里拉东苑)、宏鹰家园、御道街62-142号(双)、大光路118号(金陵尚府);拆迁:菜市口、光华新村;大阳沟社区:大阳沟44-116号、御道街54-60号(双)、澳丽嘉园、御都花园、御道园、御道家园。代招:中航科技城。
对应小区: 金陵尚府,澳丽嘉园,宏鹰花园,大阳沟,御道园,大光路小区,御都花苑,大光路50号,大光路38号,御道街60号小区,光华门,大光路37号,大光路108号,大光路36号等。
12、光华东街小学
施教区: 蓝旗街社区:蓝旗街1幢-57幢;平房27-46号;御道街33-99号(单);光华东街14号、16号、18号。
光华社区:御道街101-115号(单),光华园1-17幢;光华东街1-33号(单)、2-12(双),友谊村。
蓝旗街社区:蓝旗街48-55号。(拆迁)
光华园社区:友谊村8、10、11、12-26幢(双)27-30幢及平房,友谊东村1-23幢,平房30号部分。
对应小区: 蓝旗新村,光华园小区,金基月亮湾,光华东街小区,蓝旗街小区,蓝旗街6号机关小区,光华东街16号,友谊村小区,御道街113号,清水雅居等。
13、石鼓路小学
施教区: 新街口商业社区:石鼓路98-100(双)、138号;汉中路东段27号、89号、127号、129号、137号(单),体仁里、丰富巷、东西铁管巷。
秣陵路社区:石鼓路69-149号(单)、石鼓新村7-16号、天堂街15-59号、153号,三茅巷2-28号、天妃巷121-1、125(单)、2、4(双),秣陵路117-143(单)108(双)、三茅宫单号、王府大街10-16号、98-128号(双)、桃园;
冶山道院社区:丰富路1-121(单)、王府大街88号、99-153(单)、富春里、石榴新村1-167号(单)、2-308号(双)、石榴园1-22号、冶山道院1-99号、525-527号、莫愁路162号以上(双)(其中182-300(双)除外)、314村1-32号、秣陵路1-21号(单号);
俞家巷社区:石鼓路3-21号、33-51号(单)、俞家巷、俞家巷后、三茅宫双号、南台巷西、南台巷东、南台巷11号、秣陵路16、18、20号,丰富路125-201号、王府大街35-71号;
汉西门社区:汉中路西段153-193号(单)、汉中路199-233号、罗廊巷21-45号(单)、汉西门大街37号(单)、2-18(双)、石鼓路西段160号以上;
陶李王巷社区:堂子街、堂子街26-110(双)、朝天宫西街(双)、黄鹂新村、罗廊巷2-12(双)1-19号(单)、柏果树2-32号(双)、陶李王巷、罗廊西村2-44(双)、莫愁路单237以上(单)、侯家里(桥)、军械局、南卫巷12、13号、虎踞南路40号(含)以下;
止马营社区:朝天宫西街(单)、张公桥、柏果树、礼拜寺巷(14号楼在)。
新街口商业社区(已拆迁):石鼓路102-136,140-168号(双);小锏银巷1-37号(单)、2-44号(双),汉中路东段1-25号、29-87号、91-125号、131-135号、139-151号(单);螺丝转弯1-21号;
秣陵路社区(已拆迁):天妃巷1-119号、123、127、129(单)、6-30号(双)、石鼓路131-149号(单)、宫后山1-501号(单)、2-380号(双)、秣陵路99-115、145-149(单)130-220号(双)、王府大街2-8号,18-58号(双),1-33号(单)、三茅巷1号。
冶山道院社区(已拆迁):石鼓路2-84号(双)、莫愁路182-300(双)、314村(33、34、35号)、石榴园(除1-22号);
俞家巷社区(已拆迁):南台巷(除11号外)、丰富路241-323号(单);
汉西门社区(已拆迁):石桥村、牌楼巷、校尉营、汉西门大街1-35(单)、20-54(双);
陶李王巷社区(已拆迁):陶李王巷后、黄鹂巷、南卫巷(除12、13号);
止马营社区(已拆迁):涵洞口、北瓦厂街、礼拜寺巷(除14号楼);
对应小区: 金鹰国际花园,堂子街小区,张公桥小区,石鼓路小区,丰富路小区,金陵王府,冶山道院,黄鹂新村,朝天宫西街102号,俞家巷小区,莫愁路小区,朝天宫西街98号
,侯家桥小区,天堂街小区,陶李王巷,罗廊西村,圣欧庭,建华大厦,东方名苑,富春里小区,王府大街小区,侯家里小区,中兴新村,罗廊巷小区,王府花园,柏果树小区,南台巷小区,桂苑公寓,民族大厦,鸿邺大厦,丰富路61号,桃园小区,石榴园,三茅宫,柏果树新寓,三茅巷小区,侯家桥16号等。
14、朝天宫民族小学
施教区: 止马营社区:虎踞南路49-83号(单)、止马营(东西56村)、虎踞南路40号(不含)以上、止马村、莫愁路单237号(含237号)以内、双162号(含162号)以内、韩家苑、水西门大街(双26号以内)、西止马营;
拆迁:铁窗灵、北湾子、范家塘、文津桥、莫愁路97-207(单)、止马营(双2-14)、西止马营(单1-27);
七家湾社区:安品街、大辉复巷1-25号 、大常巷、七家湾16—96号、37—73号、鼎新苑(七家湾35号)、金鼎湾(鼎新路99号);
拆迁:月牙巷、牙檀巷、狗皮山、大辉复巷27-33号、小辉复巷1—28号、酱棚营、建邺路(江苏省妇联以西的单双号)、大小牛首巷 ;
安品街社区:公坊巷、犁头尖、升州路292号开始(双)、登隆巷、平安巷、仓巷、安品街、糯米巷(单)、甘雨巷92、94、96号 、鼎新路1号(恒龙花园)、东止马营1、3号楼、朱状元巷35号、木屐巷1-9号,22号 。
拆迁:仓巷双号拆、单号51-117拆、安品街21-81号(双号拆、单号1-19拆、83-94(单、双拆)、大(小)丁家巷、登隆巷口一莫愁路(升州里)、甘雨巷56号以上(甘雨巷92、94、96号除外)、朱状元巷(35号除外)、木屐巷(1-9号,22号除外)、车儿巷、仓巷桥(河沿)、邓府苑、云台地、糯米巷(双);
新建:丁家巷8号(天一居)
对应小区: 天安恒隆花园,金鼎湾,鼎新苑,鼎新大厦,止马营,登隆巷小区,银翔公寓,通宇花园,韩家苑,升州路,虎踞南路小区,文津桥小区,安品街,汉中苑,止马村小区等。
15、建邺路小学
施教区: 建邺路社区:跑马巷、建邺路(双号)、张府园;
大香炉社区:大香炉、明瓦廊、张府园、富民坊、三元巷1-7号(单)、中山南路240-290号(双);
郭府园社区:丰富路(双)(含朗诗熙园)、大香炉、曹都巷1-31号、明瓦廊、洪公祠1-48号;
朝天宫社区:小王府巷1-18号;
冶山道院社区:大王府巷1-169号(单);
陆家巷社区:明瓦廊、中山南路220-294号(双)、三元巷2-18号(双)、陆家巷2-27号;
铁管巷社区:中山南路2-218号(双)、丰富巷2-30号(双);
建邺路社区(拆迁):木料市(双)、中山南路324-350号(双);
郭府园社区(拆迁):木料市(单)、郭府园1-69号、小板巷(单);
朝天宫社区(拆迁):丰富路150-230(双);
铁管巷社区(拆迁):建邺路170-180(双)、113-179号(单)。
对应小区: 朗诗熙园,张府园小区,曹都巷,明瓦廊小区,大香炉,富民坊,洪公祠,三元巷小区,建邺路小区,天安国际大厦,三元公寓,陆家巷,跑马巷小区,大王府巷,丰富路128号,小王府巷等。
16、府西街小学
施教区: 大板社区:大板巷,南捕厅,马巷,天青街;
绒庄社区:定盘巷,古钵巷,甘露营,白衣庵,观音庵,升州路70-272号(双),绒庄街,绒庄新村,内桥湾(中山南路以西),中山南路双号(建邺路口至升州路240号),走马巷,踹步坊,评事街,绫庄巷,老坊巷;
评事街:红土桥,七家湾(24号以内),竹架山,小礼拜寺巷,打钉巷,千章巷,泥马巷,富德巷,泰仓巷,南市楼,嘉兆巷,程善坊,平章巷,甘雨巷(1-51号、2-46号),鼎新路88号(金鼎湾二期);
王府南园社区:大砂珠巷02栋-12栋,府西街16号、21号、39号,中华路2-198号(含中华路8号银达雅居),内桥湾19号,升州路18-58号;
王府南园社区(拆迁):内桥湾1-38号,大砂珠巷3-19号(单),2-24号(双),小砂珠巷1-15号(单),8-24号(双),奋斗村1-71号,府西街3-87号(单)、2-28号(双),升州路2-16号,白下路2-68号。
对应小区: 砂珠巷小区,金鼎湾,绒庄新村,评事街小区,内桥湾小区,白下路小区,千章巷,琥珀高层,白衣庵,升州路,绒庄街,府西街小区,同坤大厦,华美大厦,银达雅居,古钵营小区,七家湾小区,城市之星,福祥大厦,升州路18号,红木桥等。
17、双塘小学
施教区: 毛家苑、来凤里(24—27幢除外)、双塘、双塘里、太平桥、太平苑、仁义桥、双乐园、五福街、金栗庵路、柳叶街、徐家巷、渡船口(含2幢高楼)、菱角市、西关头、来凤新村、柳叶街(81—底,68—底)、升州路(107号单号到底)、水仓巷、胭脂巷、仙鹤里小区、金轮园、铜坊苑、皇册家园、桃园人家、仙鹤街、来凤街、撮萁巷。
除去非弓箭坊、玉带园。
对应小区: 双乐园小区,皇册家园,来凤小区太平苑,来凤小区,弓箭坊小区,桃园人家,来凤里,来凤新村,来凤小区双塘里,渡船口小区,罗马假日,达莱佳园,金粟佳园,铜坊苑,仙鹤里小区,来凤街小区,达莱花苑,金轮园,菱角市小区,金粟庵路,毛家苑小区,国信来凤街1号,徐家巷小区,升州路,胭脂巷,五福花园等。
18、凤游寺小学
施教区: 凤游寺1、2、3、4、5、6、7、9号、24号、26号楼房 、仓顶、豆腐坊6号、11号、15-18号、29号4-8栋、32-39号楼房 、小沙井、一棉厂集体宿舍、高岗里、鸣羊里、五福里、学智坊、孝顺里、谢公祠、荷花塘、同乡共井、集庆路(198-底,127-161)、殷高巷(1-55号,2-32号)、来凤里(24-27幢)、水斋庵三十五巷;
拆迁:仓坡、营门口、磨乃巷、花露中岗、胡家花园、鸣羊巷、阁楼街、西干长巷(318-底,137-底)、大(小)仙鹤街、高家苑、花露岗、花露南岗、花露岗39巷、搁漏街、凤游寺1-63号、50号平房、豆腐坊1-10号、29号1、2、3、10-15栋、40号、绿竹园、集庆路163-205号。
对应小区: 来凤里,仓顶,殷高巷小区,豆腐坊,高岗里,仙鹤街小区,凤游寺,宏安大厦。
19、钓鱼台小学
施教区: 牵牛巷,鞍辔坊,璇子巷,大(小)百花巷,实辉巷,糖坊廊,煤炭堆,过桥楼,瓦匠巷,六角井,中华路388以南,军师巷,长乐路2-68双号,饮马巷1-73号、2-72号、老王府巷、白酒巷、中华西门、西长干巷(中山南路以东2幢楼房)、张都堂巷、
钓鱼台一(二、三)巷、钓鱼台九三巷,钓鱼台七号巷,钓鱼台、甘露巷,水斋庵,陈家牌坊,殷高巷57-底,34-底,磨盘街,集庆路1-125号,2-196号,饮马巷74-124,75-139;
拆迁:信府河2-72号,1-83号(19号、55号有居民居住),扁担廊,厨子营,下江考棚,六角井五二巷(1-10号有居民居住),信府苑,由辉岭、西长干巷1-17号、六角井1-3号、陈家牌坊2-15、44-48号、长乐街。
对应小区: 集庆路小区,殷高巷小区,磨盘街,达莱公寓,璇子巷,军师巷小区,牵牛巷小区,长乐公寓,糖坊廊,钓鱼台,实辉巷小区,永丰大厦,中华路,张都堂巷小区,一品丽庭,三七八巷,鞍辔坊小区,水斋庵等。
20、小西湖小学
施教区: 边营、中营、马道街、三条营、长乐路双号156号—底、心腹桥、信府河74-146号、85-159号、 龙泉巷、蔡板桥、张家衙、剪子巷1-139(含双号、142号、153号以东)、陶家巷、五板桥、饮虹园、水佐营、双塘园、老虎头、小心桥东街、江宁路、转龙巷、转龙车、长乐花园、华静家园 、宏图上花园、木匠营2-7幢、仁厚里小区、大油坊巷、小西湖、堆草巷、西湖里、箍桶巷1-41号、2-34号 、朱雀里。
已拆迁:新民坊、大(小)荷花巷、东长干巷、上江考棚、大井巷、豆腐巷、中华门东、武定门外(南)、油坊巷后、宰猪巷、膺福街。
对应小区: 枫丹白露,宏图上花园,仁厚里,饮虹园,木匠营小区,转龙车小区,扇骨营,马道街小区,华静家园,老虎头小区,小心桥小区,逸景园,小西湖小区,长乐花园,枫丹白露水秀苑,秦淮花园小区,宏图上福园,龙蟠和园,杏花苑,江宁路小区,枫秦居,大油坊巷小区,银杏居,雅居乐长乐渡,武定门外小区,江宁路28号,江宁路3号,马道街143号,新声巷 ,江宁路6号等。
21、秦淮区第一中心小学
施教区: 雅居乐、蔚蓝星座、良城美景
22、建康路小学
施教区: 建康新村社区:钓鱼巷1-105号、东九儿园1-33号、钓鱼巷62幢-65幢、建康路230-488号(双)、303-451号(单)、建康新村、文思新村、建康大厦、建康花苑、长白街51-113号(单)、50-142号(双)、东八府塘2、4号、文思苑(白下路362号);
致和街社区:针巷2-12号、益仁巷1-7号、建康路157-299号(单)、刘家塘1-40号、刘公巷2号、3号(北、西、南楼)、刘公巷7-19号、太平南路505-589号;
致和街社区:致和新村1-19幢、五马街4-30号、白下路218-266号(双)、西八府塘1-20号、13-29号(单)、22-28号(双)、太平南路421-499号(单)、邀贵井1-17号、儒林雅居(邀贵井2号);建康路251号京隆国际公寓(01-04幢)
(拆迁)马府街社区:白下路157-199号(单)(175-185号除外)、太平南路305-347号; 九儿社区:建康路230号、412-468、西九儿园1-10号;建康新村社区:建康路490-518拆迁、东八府塘3、5-34号;致和街社区:邀贵井18-23号;马府街社区:白下路201号、太平南路399-419号(单)。
对应小区: 致和新村,钓鱼巷,文思新村,建康新村,建康大厦,长白街小区,建康花苑,文思苑,京隆国际公寓,太平南路小区,建康路小区,西八府塘,京隆名爵府,儒林雅居,东九儿园小区,长白街98号,邀贵井小区,白下路260号,针巷小区,益仁巷小区,东八府塘等。
23、秦淮第二实验小学 (参考2017)
施教区: 果园村、夹岗村、翁家营村、广洋村、汇景家园、气象学院、汇景和园
对应小区: 汇景家园,汇景和园,汇满苑等
24、南京市考棚小学
施教区: 中山南路369-499(369号盈嘉大厦上峰国际)、中华路303-463号、210-448号、许家巷、金沙井、望鹤楼、秦状元巷、黑廊巷、三山花园、侨宁公寓、秦状元里小区
新增:弓箭坊,罗马假日(弓箭坊55号),玉带园
已拆迁:长乐路1-19(单)、四圣堂、望鹤岗、伏魔庵、秦银巷
对应小区: 秦状元里,三山花园,盈嘉大厦,许家巷小区,中华路,侨宁公寓,中华园,西华大厦,金沙井小区等。
25、秦淮实验小学 (参考2017)
施教区: 龙蟠南路(铁路)以东、宏光路弘学路以南、大明路两侧、大校场机场以西:阳光里、春光里、风光里、曙光里、霞光里、九龙雅苑、丽景华庭、明都雅苑、鸣翠苑、春天家园、红花村、晨光新寓、城南枫景、龙翔雅苑、东风村、双桥新村、小校场、九龙新寓、教师公寓、大明雅苑、中牌楼东、映山菁华家园、富华新寓、育仁路(育仁雅居)
对应小区: 雅居乐花园,风光里小区,春光里,阳光里小区,龙翔雅苑,丽景华庭,曙光里,霞光里,九龙雅苑,映山菁华,宇秦园,秦淮教师公寓,龙翔鸣翠苑,迎春苑,育仁雅居,春天家园,晨光新苑,明都雅苑,双桥新村,洪家园小区,大明宏苑,红花村25号,红花村小区,继源城南枫景,九龙新寓,天华园,中牌楼小区等。
26、夫子庙小学
施教区: 夫小原学区1、瞻园路、夫子庙东西市场、大(小)全福巷、教敷营(双号)、大(小)四福巷、状元境
2、已拆迁:教敷营(单号)、教敷巷、中华路199—299号(单号)、蔡家苑、哑叭巷、利涉桥、东钓鱼巷、吸水闸、乌衣巷棚户、文德桥、丁官里、武定门外(北)、宝塔巷、东牌楼、大(小)党家巷、高家巷、管家巷、兴隆巷、义兴巷、自新巷、纬巷、姚平巷
3、长乐路小学原施教区范围
对应小区: 白鹭小区,金陵闸小区,长乐路小区,一品嘉园,琵琶小区,桃叶渡小区,丁官营小区,大四福巷,新姚家巷,全福小区,剪子巷小区,白鹭新村,莲子营小区,乌衣巷小区,贡院街小区,夫子庙小区,平江府路小区,大全福巷小区,瞻园铭楼,大石坝街小区,金轮新村,瞻园路小区,中华路,小全福巷等。
27、西街小学
施教区: 黄泥塘 定存 金工里 清洁村 南宝塔根、梅花村、雨花村、辰光厂宿舍、公正村、辰光巷 雨花路 小思古巷、悦来巷 开源小区、南城美境、二0二工程处、路子铺、金墙花苑、居易时代、双桥门(养德村)、双桥里、土城头 小市口 东(西)小市口、珍巷里 铁路新村 方家巷、张家花园、东河沿、桑树园、大思古巷、集合村路、西街、红梅巷、南(北)珍珠巷、窑湾街、义仓巷、西河沿 美和园(下马头街)、水榭华庭、聚宝园 拆迁:上马头、下马头一(二、三)巷、芦席巷、宝塔顶、宝塔山、正学路、一九三巷、北宝塔根、北山门、南山门、北山门后、养虎巷
对应小区: 金墙花苑,开源小区,金陵王榭,路子铺小区,南城美境,居易时代,水榭华庭,雨花村,晨光巷小区,双桥门小区,梅花村,聚宝园小区,美河园等。
28、瑞金北村小学(分部)(参考2017)
施教区: 鸿意星城、万达紫金明珠、石杨路101号、107号、111号(银龙鑫苑)、大石山、杨晏桥、白甸村、王家头村、紫杨佳园小区、君望墅。
对应小区: 万达紫金明珠,世茂君望墅,鸿意星城,紫杨佳园,银龙鑫苑(五期)。
29、中山小学
施教区: 卫桥新村社区:卫岗西2号(1-56幢);
苜蓿园社区:苜蓿园东街1号、2号、28所3号院;
苜蓿社区:卫岗西1号、3号、6—18号(凯祥花苑1—3幢、长发公寓);苜蓿园东街4号、6号、7号、11号、19号、26号、28号、苜卫路3—39(单);苜蓿园东3号、7-11号、68—137号(曾用名:苜东路、苜蓿园东街);苜中路1—4号;苜蓿园大街2—58号(双)(紫金城、海月花园);苜军路3号、6号、9号、16号、18号、20号。
月牙湖社区:苜蓿园大街3—59号(单)、苜蓿园西1—12号、紫金城、大邦紫云阁、紫金山水苑、雅舍。
梅花山庄:苜蓿园大街66号(梅花山庄)。
对应小区: 梅花山庄,紫金城,梅花山庄中沁苑,海月花园,二十八所,梅花山庄丽景苑,卫桥新村,梅花山庄湖畔之星,苜中路3号,雅舍园,紫金山水苑,新天地花园,苜蓿园山庄,苜卫路35号,植物园宿舍,梅花山庄南华苑,卫岗西小区,长发公寓,凯祥花苑,苜中路1号,苜蓿园东街,苜卫路27号,苜卫路小区,大邦花园,苜军路小区,大邦紫云阁,梅花山庄园中苑,苜蓿新苑等。
30、武定新村小学 (参考2017)
施教区: 武定新村、旭光里、528厂职工宿舍、秦虹小区铁路以西、校场口、龙蟠花苑、文安里、节制闸南、丁家园、集虹苑、乔虹苑、莺虹苑、凤虹苑、高虹苑、怡馨花园、九龙盛世园、康业里、明通家园、商茂新园、康馨花园、岗虹苑、康居里、康安里、康美里、龙苑新寓(1-4村怡居园)、碧水云天、宇泰园、美达上河明苑、东南花苑、赞成领尚。
对应小区: 武定新村,怡馨花园,中北蔚蓝星座,秦虹小区莺虹苑,康居里小区,秦虹小区乔虹苑,秦虹小区集虹苑,美达上河明苑,康安里小区,旭光里小区,康业里小区,秦虹小区高虹苑,文安里小区,康馨花园(秦虹),龙蟠花苑,秦虹小区凤虹苑,碧水云天,九龙盛世园,佳日雅苑,康美里小区,赞成领尚,怡居园,商茂新园,水利花苑,秦虹小区,明通家园,龙苑新寓,龙蟠花苑南园,秦虹小区岗虹苑,节制闸,龙蟠花苑北园等。
31、南京市后标营小学
施教区: 标营社区:标营1号、2号、3号、3-1号、4号、后标营双号、水缘居;
中山门社区:李府街单号(17号除外)、后标营单号
对应小区: 后标营小区,后标营35号,后标营28号,李府街小区,后标营38号,后标营43号,后标营29号,标营4号小区,后标营37号,后标营31号,后标营27号,后标营13号等。
32、南京市银龙花园学校
施教区: 牌楼社区:蒋家街、郑家营;
高桥社区:南圩、桥西里、河头村、姚家圩、小水关、鄢家营;
银龙花园社区:石杨路50号、55号;
银龙南苑社区:高桥门199号;
银龙翠苑社区:高桥门200号;
银龙雅苑社区(新建):西桐路9号(银龙雅苑)、西桐路10号(银龙景苑);
牌楼社区(拆迁):唐家营、郑家营、王官营村
对应小区: 银龙花园(一期至三期),银龙翠苑(四期),银龙雅苑(六期),银龙景苑。
33、大光路小学
施教区: 尚书巷社区:光大新寓1-2幢、尚书村、尚书公馆(解放南路78号)、尚书里平房,大光里1-7幢,13幢,14幢,尚书巷,公园里,明龙雅居(龙蟠中路336号),公园路双号,公园新寓,体育里,体育新村,八宝前街,八宝后街,瑞鑫兰庭、金基尚书里、大光路188号(锦江丽舍)新建;
大阳沟社区:大阳沟1-43号,鸿福苑(大阳沟7号),御河苑;
明故宫社区:御河新村,瑞金路8-14号(双),银通公寓(解放路72号)、金鑫园(解放路68号);
大光路社区:东城水岸公寓(龙蟠中路399号),凯悦天琴花园(龙蟠中路368号)、大光路140-230(双),生计处98,99,香格里拉花园,香格里拉东苑;新建:龙蟠中路388号(京门府)金陵雅颂居 ;
象房村社区:象房村,象房新村1-10幢;
大光路社区(拆迁):大光路55号,大光路153巷3-14,大光路127-223号,188-230号,生计处,大光巷,裘家湾,裘家村、通济门七巷、十二巷、二十巷、二十一巷、都统巷、通济门大街,通济门外大街、酒精厂路;
尚书村社区:尚书村1-20,25-27幢,尚书村平房,56-77号,80-105号,八宝东街、尚书里1幢,2幢,37号、47号、48号(机床厂宿舍)、八宝东街1号、3号。
对应小区: 东城水岸,瑞鑫兰庭,香格里拉花园,御河苑,香格里拉东苑,公园新寓,凯悦天琴,大阳沟,象房村小区,银通公寓,京门府,公园路44号,御河新村,鸿福苑,蓝天华门国际花园,白鹭东苑,大光里小区,金基尚书里,香格里拉菁英汇,八宝前街小区,瑞金路小区,锦江丽舍,瑞金路8号,尚书村小区,尚书巷小区,尚书公寓,尚书里小区,金基尚城,七里街小区等。
34、佳营小学(五老村小学分校)
施教区: 红花街道:汇景和园、气象学院 拆迁:翁家营村、广洋村
(上下滑动可查看全部信息)
建邺区
2019年建邺区公办小学招生计划及施教区一览:
建邺区公办小学学区划分信息出来了,共分为23个小学。具体如下:
南湖第一小学
招生班级计划:4
学区划分:南湖东路(单21号、双24号以上)、利民村、利民东村、电站村、康复村、育英村、文体村、沿河一村、东升村、艺苑村、文体西村、彩虹苑、云锦美地、云河湾、润花园。
南湖第二小学
招生班级计划:3
学区划分:南湖路(南湖所辖区)、南湖东路(单19号、双22号以下)、茶亭东街(单号)、水西门大街(文体西路以西,北圩路以东)、茶亭村、迎宾村、蓓蕾村、车站村、玉塘东街、车站南村、玉塘村、湖西街(沿河街以北单号)。
南湖第三小学
招生班级计划:4
学区划分:湖西街(沿河街以南)、湖西村、沿河二、三、四、五村,集庆门大街以南、应天大街以北、江东中路以东、南湖路以西的地区。
晓庄学院第一实验小学
招生班级计划:3
学区划分:茶南新村(露园、兆园、拓园、仁园、明园、福园)、湖西街(沿河街以北)、湖西庭院、中北英郡、千峰彩翠、凤栖苑、利德家园、莺歌苑、福苑、万达东坊、叠彩丽庭、建盛丽庭。
莫愁湖小学
招生班级计划:4
学区划分:长虹路(集庆门大街以北)、长虹路后街、赛虹桥北街、西街头、牌坊街、水西门大街(单号文体西路以东、双号莫愁湖西路以东)、莫园新寓、园中园、莫愁东寓、茶亭东街(双号莫愁湖西路以东)、莫愁新村、南湖边、小庄子、汉中门大街1--101号、莫愁湖东路、莫愁湖西路、金基唐城、玉兰里(北圩路以东)。
江东门小学
招生班级计划:4
学区划分:天顺苑、康怡花园、梅花里、茶西里、茶花里、玉兰里(北圩路以西)、茶亭东街(双号、北圩路口以西)、水西门大街双号(北圩路以西)、汉中门大街单号103号以上、苏建城、名仕嘉园。
注:江东门小学正在拆迁过渡,2018年一年级新生在江东门小学茶花里校区就读。
金陵中学实验小学
招生班级计划:9
学区划分:江东中路以西、乐山路以东、梦都大街以北、应天大街以南的地区。
南师附中新城小学
招生班级计划:12
学区划分:江东中路以东、泰山路以西、梦都大街以南、奥体大街以北的地区。
注:新城小学因施教区内生源数超过学校办学容量,2018年仍将采取入学后摇号方式均衡分班,总数50%的学生在黄山路校区,总数50%的学生在富春江校区就读。
南师大附中新城小学南校区
招生班级计划:8
学区划分:江东中路以东、泰山路以西、奥体大街以南、河西大街以北的地区。
南师附中新城小学北校区
招生班级计划:8
学区划分:应天大街以南、梦都大街以北、黄山路以东、秦淮河以西的地区。
注:因学校扩建工程建设,2019年一年级新生在新城小学怡康街分校就读。
南师大附中新城小学怡康街分校
招生班级计划:6
学区划分:应天大街以南、梦都大街以北、江东中路以东、黄山路以西的地区。
中华中学附属小学
招生班级计划:4
学区划分:乐山路以西、长江夹江以东、梦都大街以北、应天大街以南的地区。
莲花实验学校(小学部)
招生班级计划:4
学区划分:绕城公路以东、秦淮河以西、江山大街以南、头关街以北的地区。
南京清润小学(暂定名)
招生班级计划:4
学区划分:面向中和村一二三期已交付入住的符合入学条件的适龄儿童(清荷南园、清荷北园、金穗花园、清风园、清辉园、清泽园、清润园)
生态科技岛小学
招生班级计划:4
学区划分:江心洲街道地区内。
建邺实验小学
招生班级计划:6
学区划分:江东中路以东、泰山路以西、河西大街以南、江山大街以北的地区。
凡属于泰山路以东、秦淮河以西、梦都大街以南、江山大街以北区域内符合义务教育入学条件的儿童2019年入学到建邺实验小学。
建邺实验小学分校
招生班级计划:4
学区划分:集庆门大街以南、应天大街以北、南湖路以东、秦淮河以西的地区。
致远外国语小学分校
招生班级计划:4
学区划分:江东中路以西、长江夹江以东、梦都大街以南、河西大街以北的地区。
致远外国语小学乐山路分校
招生班级计划:4
学区划分:江东中路以西、长江夹江以东、河西大街以南、江山大街以北的地区。
凡属于江东南路以西、扬子江大道以东、江山大街以南、头关街以北区域内符合义务教育入学条件的儿童2019年入学到致远外国语小学乐山路分校。
陶行知小学
招生班级计划:6
学区划分:江东中路以西、华山路以东、应天大街以北、汉中门大街以南的地区。
华山路小学
招生班级计划:4
学区划分:华山路以西、长江夹江以东、应天大街以北、水西门大街以南的地区。
南京外国语学校河西初级中学第一附属小学
招生班级计划:6
学区划分:江山大街以南,江东南路以东、以南因处在建设开发中暂无法确定施教区的地区。
南京特殊教育师范学院附属学校
招生班级计划:1
学区划分:面向全区招收符合条件的儿童。
(上下滑动可查看全部信息)
栖霞区
2019南京栖霞区小学学区划分一览表:
南京市靖安小学
学区划分:营防村,滨江村,陈店村,孙庄村,靖安村,联盟村,大棚村,靖安佳园小区,太平村(原前河村)。
南京市长江小学
学区划分:马渡村,上坝村,长江村,飞花村,南中村,太平村(原孔田村)。
南京市栖霞区龙潭中心小学龙岸花园校区
学区划分:港城路以东原龙潭街道所辖区域。
南京市栖霞区龙潭中心小学江畔人家校区
学区划分:龙潭街道港城路以西所辖区域。
南京市栖霞区摄山星城小学朝阳路校区
学区划分:摄山星城步青路以东片区,孟北村,桦墅村,西岗村。
南京市栖霞区摄山星城小学天佐路校区
学区划分:摄山星城步青路以西片区,西花社区,东阳社区(不含河北队),红梅村社区(下梅墓)。
南京市栖霞区 栖霞中心小学
学区划分
:栖霞社区,南水新村社区,银矿地质社区,五福家园社区。
南京市栖霞区 江南小学
学区划分
:江南厂社区,红梅村社区(上中梅墓、果木队),摄山村。
南京市炼油厂小学
学区划分:南炼新村社区,新合村,甘家巷社区,栖化新村社区,滨江社区。
南京市栖霞区 石埠桥小学
学区划分:石埠桥村,石埠桥社区
南京市金陵小学 和园校区
学区划分
:九乡河东路以东、仙林大道以南、桂山东路以西、龙王山山脉以北所辖区域。
南京市金陵小学 仙林湖校区
学区划分
:元化路以东、纬地路—经天路以南、天佑路以西、仙林大道以北所辖区域。
南师附中仙林学校小学部亚东校区
学区划分
:仙林新村社区,咏梅社区,亚东社区,杉湖路社区,仙鹤社区,汇通社区,仙龙湾社区,汇杰文庭小区,万山庭院小区,保利紫晶山,朗诗钟山绿郡。
南师附中仙林学校 小学部南邮校区
学区划分
:文澜社区,羊山湖花园。
南京市栖霞区实验小学尧辰路校区
学区划分:新尧路以东、栖霞大道以南、翠林路—金尧路以西、尧佳路以北所辖区域。
南京市栖霞区实验小学尧佳路校区
学区划分:新尧路以东、尧佳路以南、仙新路以西、铁路以北所辖区域。
南京市栖霞区实验小学前塘路校区
学区划分:翠林路—金尧路以东、栖霞大道以南、仙新路以西、尧佳路以北所辖区域。
南京市栖霞区实验小学尧和路校区
学区划分:尧化街道金尧路以南、尧新大道以西、太龙路以北所辖区域。
南京市栖霞区实验小学尧化门街校区
学区划分:尧新大道以东、栖霞大道以南、新尧路以西、京沪线沪宁段铁路以北所辖区域,尧化街道京沪线沪宁段铁路以南、312国道以北所辖区域。
南京市南湾营小学
学区划分:栖霞区宁芜铁路以东、沪蓉高速公路以南、马高路以西以北所辖区域。
南京市紫金小学
学区划分:宁芜铁路以东、奔马路以南、燕西线以西、沪蓉高速以北所辖区域。
南京市太阳城小学
学区划分
:顾家营路以东、仙林大道--神马路以南、宁芜铁路以西、沪蓉高速公路东环段以西以北所辖区域。
南京市花港第一小学
学区划分
:聚福路以东、马高路以南、花港东路以西、花港南路—运粮河西路以北所辖区域。
南京市栖霞区 迈皋桥中心小学
学区划分
:长营社区,南塑新村社区,合班村社区,晓庄社区,晓庄小区。
丁家庄小学
学区划分
:春晓园社区、景和园社区、山水园社区、馨合园社区,紫金北郡,银贡山庄,熙景福苑,兴卫村社区(兴都片区)。
南京市中电颐和家园小学
学区划分
:金宁新村社区,东井村社区,十字街社区,迈皋桥街社区,华电社区。
南京市青秀城小学
学区划分
:奋斗社区,兴卫村社区(壹城片区)。
南京市丁家庄第二小学
学区划分
:汇虹园社区。
南京市丁家庄第三小学
学区划分
:万寿村社区(不含依云华府、燕华花园),瑞丰园社区,秋韵园社区。
南京市栖霞区幕府山庄小学
学区划分:水吉路以南、和燕路以西、幕府东路以北栖霞所辖区域,望燕名居。
南京市栖霞区燕子矶中心小学
学区划分
:太平村社区,南化新村社区,祥和雅苑社区(不含吉祥村4组)。
南京市栖霞区钟化小学
学区划分:燕子矶社区,石化村社区,电瓷社区。
南京市晓庄小学(南京晓庄学院附属小学分校)
学区划分:和燕路以东、神农路以南、燕城大道以西、栖霞大道以北所辖区域。
南京市晓庄第二小学(南京晓庄学院附属小学分校)
学区划分:燕栖路以东、伏家场街以南、蓝燕路以西、燕尧路—迈化路以北所辖区域;化纤新村社区。
南京市晓庄第三小学(南京晓庄学院附属小学分校)
学区划分:燕春路以东、太新路以南、燕栖路以西、燕尧路以北所辖区域。
南京市栖霞区 八卦洲中心小学
学区划分:上坝村部分(含原大同村,原上坝村11、12队);七里村(含原七里村、原长江村);新闸村部分(含原新闸村,原五四村7—10队);下坝村部分(含原下坝村、原光明村10、11队,原光明村光明桥以东);八卦社区;东江村;外沙村部分(含原外沙东村3—6队)。
南京市栖霞区 八卦洲中桥小学
学区划分:中桥村:中桥片(原中桥村),五四片(原五四村1—4、12队),永宁片(原永宁村);外沙村部分(含原外沙西村,原外沙东村1—2、7队)。上坝村部分:上坝片(原上坝村1—10队);下坝村部分:光明片(原光明村光明桥以西) ;新闸村部分:五四片(原五四村5、6、11队)。
南京晓庄学院 附属小学
学区划分:和燕路349号,晓庄村1-30号,新联二村,晓庄学院家属区,药科大学家属区,联珠一组(31-88号),下庙吴家庄,胜利三村,构件厂宿舍,中心村1-35号,吉祥1组、4组,胜利村(不带栋)。
(上下滑动可查看全部信息)
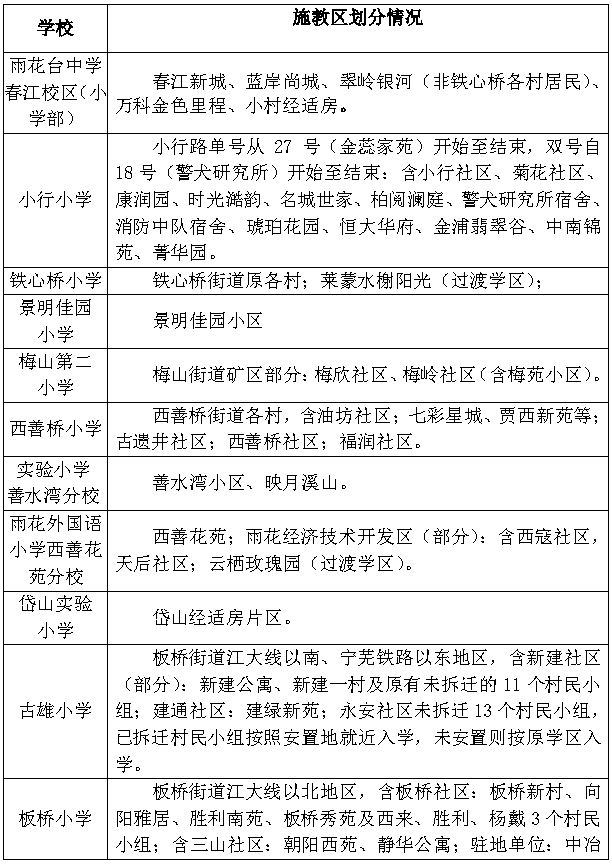
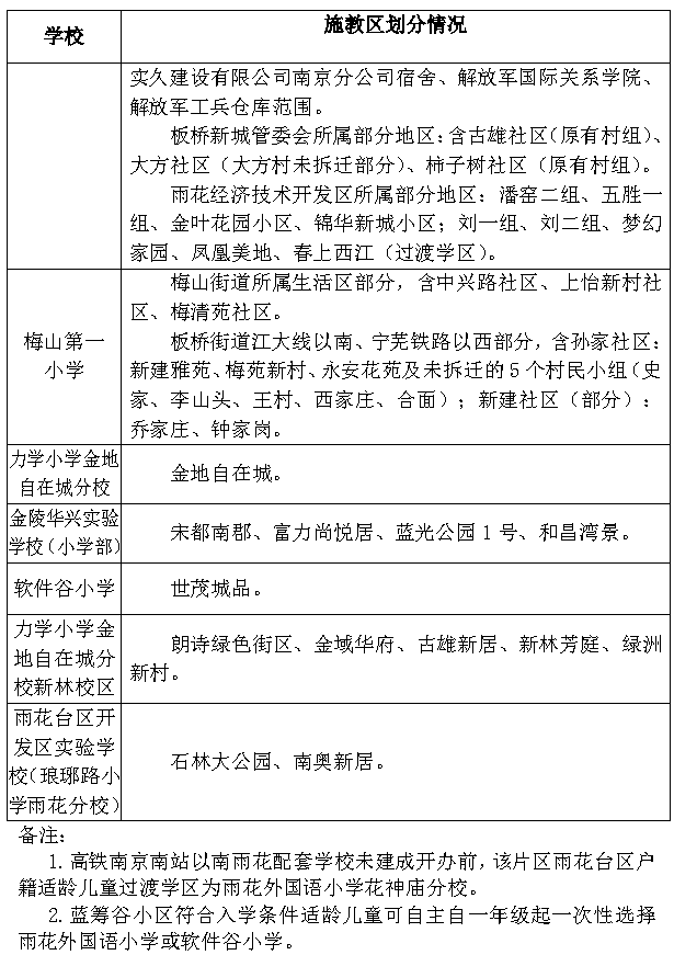
雨花台区
2019南京雨花台区小学学区划分一览表:
(上下滑动可查看全部信息)
浦口区
2019南京浦口区小学学区划分一览表:
江浦实验小学
招生计划:270
学区划分:江浦街道东门桥沿城南河北上至沿山大道以西(含白马山庄、碧云山庄、江城人家、象山花园);东门桥沿文德路(区政府一边)至凤凰大街以北;凤凰大街(江浦人民法庭一边)到凤凰瀑布到公园南路到中圣街至公园北路江浦第二家具厂东侧路(公向巷)以东,继续沿江浦第二家具厂东侧路(公向巷)至碧云山庄和江城人家间的巷口以东区域;凤悦天晴。
浦口区实验学校小学部
招生计划:270
学区划分
:江浦街道通宇林景雅园、九月森林;钱塘望景、香山湖别墅区;白马社区的新民组(含户口在白马社区的九三、黎村、吴村、王村、中心、巩固、团结、三一8个组,拆迁未拿到安置房且无其他房产的);花卉大道(宁滁快速通道)以西,龙华路以北,沿山大道以南,海院路以东区域(熙龙山院、融侨观邸、揽月山庄、阅景龙华、海都嘉园、铂宫等)。
新世纪小学
招生计划:225
学区划分:江浦街道312国道以北,狮山路以南,沿城南河南下至312国道以东;白马路到珠江路以西(除凤悦天晴)。
珠江小学
招生计划:120
学区划分:江浦街道东门桥沿城南河至宁合高速以西,东门桥沿文德路到浦乌路与312国道交界以南,宁合高速以北;凤凰大道以西、中圣街以东、文昌路以南(凡星菜场)区域。
人民小学
学区划分:江浦街道中圣街与文德路(文峰商场一边)十字路口,沿文德西路至312国道与浦乌路交接处以北区域;东起中圣街十字路口至文昌路(江浦招待所一边)、凤凰大街到凤凰瀑布(凤凰幼儿园一边)到公园南路到中圣街沿健康学院至沿山大道以北区域(包括响堂村、八里村、雨山美地、北江豪庭等),公园北路到江浦第二家具厂东侧路(公向巷)至碧云山庄和江城人家间的巷口以西区域。
浦口区新浦实验小学(原城东小学)
招生计划:270
学区划分:江浦街道龙华路以南,珠江路(雍雅园一边)以东和312国道以南,彩虹桥沿城南河到江边以东区域(浦口行政区区域内)。
行知小学
招生计划:180
学区划分:江浦街道华光社区(原华山村)、新合社区、老虎桥社区、巩固社区(巩固社区指的是以宁合高速为界,以南地区为行知小学施教区,具体指庙东村民组、东华村民组、雍庄村民组)。
高旺小学
招生计划:90
学区划分:江浦街道高旺社区、西江口社区,桥林街道兰花塘社区原马骡村。
永宁小学
招生计划:90
学区划分:永宁社区(津浦铁路以北)、侯冲社区(张营组、前后庄组、黄庄组、牛王殿组、杨家岗组)、东葛社区(原东葛村)、联合社区(横埂组、宋庄组、共兴组、三张组)、侯冲小区、张云小区、高丽社区慈悲营组。
永宁中学小学部
招生计划:90
学区划分:永宁社区(津浦铁路以南)、侯冲社区(傅云组、二岗子组、街南组、竹园组、牌坊组、朱家营组)、岔路口社区、大埝社区(六、七组)、街南小区、新拥悦府、傅云小区、欣棉花苑、欣棉佳苑。
车站小学
招生计划:30
学区划分:永宁街道东葛社区(原车站村)、友联社区(原双圩村、原友联村8—12组)、青山社区(除原河北组)、西葛社区、车站工区。
大桥小学
招生计划:90
学区划分:永宁街道大桥社区、联合社区(除东埂组、黄庄组、宋庄组、共兴组、三章组)、青山社区(原河北村)、友联社区(原友联村1-7组)。
高里小学
招生计划:30
学区划分:高丽社区,大埝社区3组、5组、8组、9组,永宁街道姚吴庄,大桥林场。
汤泉小学
招生计划:225
学区划分:汤泉街道滴水珠社区、泉东社区、九龙社区、高华社区、金泉社区、三泉社区、泉西社区、陈庄社区、瓦殿社区、新金社区,汤泉农场。
龙山学校小学部
招生计划:90
学区划分:龙山社区、龙井社区、龙华社区、大黄社区。
星甸小学
招生计划:225
学区划分:星甸街道星兴社区、万隆社区、解放桥社区、石窑社区、新金社区、后圩村、十里村。
石桥小学
招生计划:180
学区划分:星甸街道的汤集村、双山村、石村村、山西村、九华村、高庙村、王村村和石桥社区。
乌江学校小学部
招生计划:135
学区划分:桥林街道林蒲社区、桥北社区、双云村、五一村(除小马组、木山组)。
乌江小学
招生计划:45
学区划分:桥林街道周营社区、茶棚社区、南一社区、林山社区、河南社区、五一社区(小马组、木山组),林东社区(除原百顺一组、二组、三组、芦苇组、西埂组)。
桥林小学
招生计划
:270
学区划分:桥林街道林东社区原百顺一组、二组、三组、芦苇组、西埂组)、西山社区(上单组、下单组)、石碛社区(原南二社区小李组、泉水组、付山组、山根组、胜利组)、百合社区、勤丰社区(姚庄组、东杆组、花园组)、兰花塘社区(原地庵村、原兰花村)、明因寺社区。代招双垅社区、滨江社区。
陡岗小学
招生计划
:90
学区划分:桥林街道西山社区(除上单组、下单组)、勤丰社区(除姚庄组、东杆组、花园组)、双庙社区、高汤社区、福音社区、七联社区、刘公社区、原南二村(除小李组、泉水组、付山组、山根组、胜利组)。
南京审计大学附属小学
招生计划
:270
学区划分:万科璞悦山、万科金色半山、华府国际、明发香山郡(待该区域路网建设完毕以后,再行精确描述)。
江浦实验小学滨江分校
招生计划
:270
学区划分:宁合高速以东,城南河以南,浦云路以西,光明路以北。
(上下滑动可查看全部信息)
江宁区
2019南京江宁区小学学区划分一览表 :
百家湖小学
学区划分:利源北路-秦淮路-临淮街-佳湖西路-白龙桥-佳湖东路沿线以东,秦淮新河-双龙大道-上元大街以南(含水月秦淮天琴湾花园1-15幢和青春水岸家园),秦淮河以西,天元中路至天元西路以北。
岔路学校小学部
学区划分:1. 双龙大道以东,北与雨花台区接壤,秦淮河以西,秦淮新河以北。
2.秦淮河以东,北与雨花台区接壤,中前社区机场村以西,宏运大道以北(含山水方舟、秦淮绿洲三期)。
诚信小学(百家湖小学分校)
学区划分:宁丹大道以东,天元西路至翠屏山以南,南京机场高速以西,诚信大道以北。
翠屏山小学
学区划分:1. 南京机场高速以东,秦淮新河以南,利源北路-秦淮路-临淮街-佳湖西路-白龙桥-佳湖东路沿线以西,天元西路以北(不含石马新寓)。
2. 南京机场高速以东,天元西路以南,双龙大道以西,牛首山河以北。
东山小学
学区划分:宁中巷-芙阁路-东沟巷-文华街以东(不含教工新寓),通湖路至文华街(汇景新苑北侧的文华街)以南,天印大道以西,上元大街以北。
将军山小学(百家湖小学分校)
学区划分:1.宁丹大道以东,秦淮新河以南,南京机场高速以西,天元西路-翠屏山以北。
2.石马新寓小区。
江宁开发区学校小学部(北京东路小学分校)
学区划分:1.双龙大道以东,天元中路以南,前庄路至临河路以西,殷富街以北。
2.前庄路以东、诚信大道以北、清水亭东路以西区域的适龄儿童可选择在江宁开发区学校小学部或清水亭学校小学部就读。
江宁实验小学
学区划分:1.秦淮河以东,宏运大道以南(含秦淮绿洲一、二期),竹山路-土山路-芙阁路-东沟巷-文华街以西(含教工新寓),外港河沿线以北。
2.竹山路至土山路以东,芙阁路以南,宁中巷-新医路-鼓山路-玉堂巷-桃园路-金桃路-金箔路-东新南路以西,新亭东路至新亭路以北。
3.双龙大道以东,新秦淮河以南,秦淮河以西,上元大街以北。
科学园小学
学区划分:开源路-天元城小区以东(含天元城小区),新亭东路以南,天印大道以西,科建路以北。
觅秀街小学(东山小学分校)
学区划分:东麒路保障房万福路以北区域。(含怡景园、觅秀园、觅秀北园等小区)。
南京晓庄学院滨河实验学校小学部
学区划分:南京机场高速以东,北与雨花台区接壤,双龙大道以西,秦淮新河以北。
南京晓庄学院实验小学
学区划分:1.丽泽路-弘景大道以东,南京绕城高速(原称绕越高速)至龙眠大道以南,龙眠大道以西,芝兰路以北。
2.丽泽路以东、以南,弘景大道以西,吉印大道以北。
麒麟科创园学校小学部(竹山中学分校)
学区划分:麒麟科创园内的中海国际社区、富力城、启迪方洲等小区,及麒麟街道泉水、建南社区。
齐武路小学(东山外国语学校分校)
学区划分:弘景大道以东,芝兰路以南,龙眠大道以西,福英路至吉印大道以北。
清水亭学校小学部(南师附中江宁分校分校)
学区划分:南京机场高速以东,牛首山河-双龙大道-殷富街-前庄路-清水亭东路沿线以南,秦淮河以西,南京绕城高速(原称绕越高速)以北。
以上区域内的前庄路以东、诚信大道以北、清水亭东路以西区域的适龄儿童可选择在清水亭学校小学部或江宁开发区学校小学部就读。
上坊小学(南师附中江宁分校分校)
学区划分:上高路-龙昌路-万安北路-万安南路以东,北与东麒路保障房区域、众彩果品、麒麟街道接壤,东与淳化街道接壤,绕城高速-长深高速以北。
上坊新城小学(琅琊路小学分校)
学区划分:1.长深高速以东,东麒路以南,上高路-龙昌路-万安北路以西,万安西路以北。
2.湖山路以东,万安西路以南,万安北路以西(含融侨悦城小区),倪塘路-福清街-康静街以北。
上元小学
学区划分:1.桃园路(江宁体育公园段)-江宁医院-新医路以东,上元大街以南,同夏路-金箔路以西、以北。
2.东新南路以东,金箔路以南,天印大道以西,新亭东路以北。
潭桥小学(江宁实验小学分校)
学区划分:秦淮河以东,天元路以南,开源路以西,南京绕城高速(原称绕越高速)以北(含横岭新寓一期)。
天景山小学(南京晓庄学院实验小学分校)
学区划分:1.天印大道以东,同夏路-东山客运总站-外港河-天景山公寓春秀苑以南(含春秀苑),长深高速以西,南京绕城高速(原称绕越高速)-龙眠大道-天元东路以北。
2.开源路以东,科建路以南,天印大道-弘景大道以西,南京绕城高速(原称绕越高速)以北。
3. 天秣路-兴民南路以东,南京绕城高速(原称绕越高速)以南,弘景大道至丽泽路以西,方山风景区以北。
永泰路小学(东山小学分校)
学区划分:东麒路保障房万福路以南区域(含中粮鸿云、康居园、华庭南苑、华庭北苑等小区)。
未来科技城小学(游府西街小学分校)
学区划分:南京机场高速以东,洋山河以南,秣陵新河以西,正方中路以北
文靖东路小学
学区划分:1.天印大道以东,宏运大道以南(含安和家园、景祥佳园、爱涛尚逸华府、瑞祥佳苑小区),长深高速以西,上元大街至万安西路以北(含天鹅湖花园小区)。
2.东新北路以东,古庙北路以南,天印大道以西,通湖路以北。
月华路小学(力学小学分校)
学区划分:1.龙眠大道以东,天元东路以南,长深高速以西,福英路以北。2.高家边小区、新华社区、新林社区。
竹山小学(与东南大学合作办学)
学区划分:秦淮河以东,外港河以南,竹山路-新亭路-天元城小区以西(不含天元城小区),天元路以北。
(上下滑动可查看全部信息)
六合区
六合区主城小学施教区方案
2019南京六合区公办小学施教区划分:
实验小学:长江路以南,龙津路—龙津南路—宁六公路以西,宁连高速—滁河—招兵河以东。
2019年招生计划 :10个班级,共招生450人。
金陵中学龙湖分校小学部:滁河以南,宁连高速—宁六公路以西,通湖路—龙池湖—龙群路—滁河河套南支流以北,滁河以东。2019年招生计划 :10个班级,共招生450人。
双语小学:建设东路以南,八百河以西,滁河以北,龙津路—延安路—延安北路以东。
2019年招生计划 :10个班级,共招生450人。
注:金江公路以西,雄州东路—六合大桥以北,八百河以东的一年级新生可以选择到双语小学或双语小学雄州分校就读。(此条仅适用于2014年8月31日前房产和户籍均在此区域的原住户)。
双语小学雄州分校:雄州与马鞍交界以南,雄州与原新篁交界以西,六扬公路—东门立交以北,金江公路至新篁河以西,新篁河至滁河以北,滁河—八百河以东。
2019年招生计划 :4个班级,共招生180人。
注:金江公路以西,雄州东路—六合大桥以北,八百河以东的一年级新生可以选择到双语小学或双语小学雄州分校就读。(此条仅适用于2014年8月31日前房产和户籍均在此区域的原住户)。
广益小学:宁启铁路以南,八百河以西,方州路以北,延安北路—延安路以西,长江路以北,招兵河以东。
2019年招生计划 :6个班级,共招生240人。
北京东路小学棠城分校:滁河以南,滁河以西,雍六公路以北,宁连高速—宁六公路—龙津南路以东 。
2019年招生计划 :10个班级,共招生450人。
南师附小方州分校:宁启铁路以南,八百河以西,建设东路(东西方向)—建设西路(东西方向)以北,北外街—宁马公路以东。
2019年招生计划 :4个班级,共招生180人。
注:南师附小方州分校:在建设东路(东西方向)和建设西路(东西方向)未完全建成前:
建设东路(东西方向)以北部分是指:已建成的建设东路西段·延安北路80—8号·停车场—大观园酒店—建设东路19号—体育路37号—体育路38号—六合区公共自行车临时办公点·白果北路—八百河以北;
建设西路(东西方向)以北部分是指:已建成的建设西路西段·北外街—八百路18号(六城生猪定点屠宰场)—薛营202号、203号—薛营1号至20号—延安北路31号以北。
六合区棠城学校蒋湾分校:六合大道以东,宁连高速、雍六高速以南,滁河—化工园以西,槽坊河以北。
2019年招生计划:6个班级,共招生270人。
注:符合六合区棠城学校蒋湾分校入学条件的小学毕业生,毕业升入六合区棠城学校龙池中学分校就读。
龙池小学施教区范围因蒋湾小学施教区划分调整为:滁河—龙群路—环龙池湖路南—通湖路以南,江北大道以西,马汊河以北,宁启铁路(铁路西属老龙池户口所在地)—滁河以东。
六合区棠城学校龙池中学分校施教区范围为:马汊河以北--宁启铁路以东(铁路西老龙池户口部分村庄),滁河—龙群路—华欧大道—环龙池路南—通湖路—江北大道—宁连高速、雍六高速以南,滁河—化工园以西,槽坊河以北—江北大道至马汊河段以西。
(上下滑动可查看全部信息)
溧水区2019南京溧水区城区小学学区划分汇总:
一、永阳街道(不含原东庐):
实验小学通济街校区:秦淮大道与河北路(规划)交界口沿秦淮大道向南→青年路向西→淮源街向南→中山路向西→弯子口→珍珠路→珍珠桥→沿河街向西→北门桥→望京街向北→双塘路向北→永寿路向东南→中山桥→河北路(规划)→秦淮大道合围的永阳街道所属区域。
实验小学中山东路校区:省道246与青年东路交界口沿青年东路向西→青年路向西→淮源街向南→秀园路向东→秦淮大道向南→天生桥大道向东→246省道向北合围区域。
实验小学崇文路校区:246省道与天生桥大道交界口沿天生桥大道向西→秦淮大道向北→秀园路向西→珍珠南路向南→高平大街向东→246省道向北合围区域
状元坊小学学区:为原黄栗树村→毓秀路→南门桥→中大街→南门口→中山路向东→弯子口→珍珠路→珍珠桥→沿河街向西→北门桥→望京街向北→双塘路向北→永寿路向西→栖凤路合围的永阳镇街道所辖区域。
新龙路小学(原第三小学)学区:
1.三小老校区未改造完成前,学区为原黄栗树村→毓秀路→南门桥→中大街→南门口→中山路向东→淮源街向南→秀园路向西→珍珠南路向南延伸合围的永阳街道区域(不含原东庐)。
2.三小老校区改造完成后,按照淮源街和秀园路交界口→秀园路向西→秀园路至毓秀路交界口划分,北面为三小老校区,南面为新龙路校区。
新区小学学区:246省道与青年东路交界口沿青年东路向西→秦淮大道向北→开园路向东所合围区域以及该区域东侧永阳街道范围(不含原东庐)。
二、开发区:
乌山小学、柘塘小学、群力小学、沙河小学:学区保持不变。
开发区小学、游府西街小学溧水分校:在原开发区所辖的机场路、前进和荷花三个社区范围内(不含原柘塘、乌山、群力辖区),以珍珠北路为界,东侧为开发区小学学区,西侧为游府西街小学溧水分校学区。
(上下滑动可查看全部信息)高淳区
2019南京高淳区小学学区划分汇总 :
施教区范围:
全区公办义务教育学校施教区按城区(淳溪街道)、新区(古柏街道)和其他六个街镇进行划分。
城区、新区以外的六个街镇义务教育学校施教区相对独立,适龄学生在户籍所在街镇义务教育学校入学。根据《南京市高淳区2019年城区义务教育学校施教区调整方案》文件,2019年城区、新区公办义务教育学校施教区范围为:
区实验小学学山校区
学区划分:沿石臼湖南路-石臼湖北路-镇兴路-太安路-芜太路-官溪河-官溪路-湖滨大道-石臼湖南路所形成的区域。
区宝塔小学励志路校区
学区划分:沿石臼湖南路-石臼湖北路-芜太路-水阳江路-湖滨大道-石臼湖南路所形成的区域。
淳溪中心小学
学区划分:沿石臼湖北路-芜太路-太安路-镇兴路-石臼湖北路所形成的区域。
南师附中附属小学
学区划分:芜太路以北的碧桂园、中宏万家、丰和湾、海尔一号公馆等住宅小区,芜太路以北的花奔村、姜家村和汶溪村。
区滨湖小学(区实验小学滨湖校区)
学区划分:东至芜太路、北至双高路、西至石固河、南至固城湖所形成的区域(原南塘小学、河城小学施教区)。
区宝塔小学雅居乐校区
学区划分:雅居乐小区和东方曼园小区。
薛城小学
学区划分:薛城村、临城村、邢丰村和荣复村。
长乐小学
学区划分:长乐村和杨家村。
金陵汇淳学校小学部
学区划分:芜太路以东、高芜高速以南的城区和新区区域。
古柏中心小学
学区划分:高芜高速以北的古柏街道区域。
部分区域设立多校划片过渡期。
考虑交通距离和历史原因,对芜太路以北的花奔村和薛城村、临城村、邢丰村、荣复村设立一年多校划片过渡期,过渡期内芜太路以北的花奔村适龄儿童可选择南师附中附属小学报名入学,也可选择淳溪中心小学报名入学;
薛城村、临城村、邢丰村和荣复村适龄儿童可选择南师附中附属小学报名入学,也可选择薛城小学报名入学。
2020年秋季招生时,根据生源和班额情况确定是否继续执行多校划片过渡期。
(上下滑动可查看全部信息)
江北新区
2019南京江北新区小学学区划分:
九龙小学
学区划分:江北大道以东,杨新路、凤凰南路(北至南京热电厂)以南区域。包括:桂馨园、福基花园、福基瑞景园、福基丽景园、福基丽景园南钢一村~六村、湖滨小区、凤南街、耿家洼、蒋家洼、九龙洼、王山头、新村、新村厂外、消防中队、凤南小区、吕洼新村、卸甲山庄、风滨嘉园等。
南京信息工程大学附属实验小学
学区划分:江北大道以东,晓山路、太子山路以南,杨新路以北,凤凰南路(至太子山路)以西围成的区域。包括:晓山一村(含晓山新村、新广厦、圣德山庄、海棠花园、晓山公寓)、晓山路(晓山口)、宝润花园、滕泰雅苑、瑞凯国际、杨庄(含北村、新村、南村、西村)、福基紫景园、新庄(含东村、西村)、草芳新苑、晓山北村(含晓山南村)、化建社区(化建新村、化建新一村)、宋家庄、老吴家洼(太子山路以西靠老西厂门商场一侧的吴家洼)、蒋洼、肖庄、吕洼、果树山、桃花山、百悦家、芳庭潘园、仁锦苑等
扬子二小
学区划分:扬村三路以东,扬村路以北,平顶山路以南,新华路以西围成的区域;经九路以北,新华路以东区域。包括扬子1村~6村、银江花园、碧景山庄、葛塘和平社区(湛庄、张营、李小营、唐国寺、焦洼、曹洼、上营陈、下营陈、姜桥、姚庄、丁家山)、新华七村、潘家营、柯家洼等
扬子三小
学区划分:扬村二路以东、扬村路以北、扬村三路以西、平顶山路以南围成的区域;平顶山路以北,新华东路以西至冶山小铁路以东区域。包括:扬子7村~12村、葛塘和平社区聚富新寓、中心村、朱洼、周洼、毕洼、赵营(小铁路以南)、尹庄、山庄、大包、山倪、山郑等
扬子四小
学区划分:扬村二路以西,葛关路以北,江北大道以东区域、平顶山路以南围成的区域;包括平顶山路以北,冶山小铁路以西至江北大道以东区域。包括:扬子14村~21村、绣景雅苑、葛塘和平社区中杨新村、宁馨家园、山胡、山许、油坊、东钱、赵营(小铁路以北)等
南化三小
学区划分:新华路以东,经久路(东至化机厂)以南,太子山路以北,凤凰南路(南至南京热电厂)以东区域。包括:长冲街、永利街、钻石星城、新华一村、南化新一村、新华二村、新华三村、新华四村、铂金公寓、新华路242号、新华路359号(交通银行大厂分行)、山潘二村、周洼新村、太子山路(北侧)、朱洼、新吴家洼(太子山路以东靠太子山公园一侧的吴家洼)、潘北洼、红旗村、南化三村、南化新村(南化新华村)7~17幢、南化六村、七村、八村、北厂门、凤凰山、官元山、凤凰北路、凤凰东路、南村、西厂门街、小门、南厂门街、八步沟、南厂岗、36巷、15巷、119巷、周家洼、毕家洼、毕洼路、小营子、南磷新村、潘营新村、南化南村、十四化建、旭东路(葛关路以西,靠近化机厂一侧)、葛关路108号(老大厂中学)等
南化四小
学区划分:杨村二路以东,欣乐路以东,园西路以北,杨村路以南围成的区域。包括:南化九村、南化十村、南化九村东、西巷、十村西巷、紫晶环球、山潘一村、山潘三村、山潘四村、水榭花苑、南化新村(新华村)1~6幢、东盛大厦前楼、葛关路沿线(葛关路381号1~2幢、葛关路<南化>第81幢、第85幢)、山潘村1~2幢、山潘村(街)、大厂新村,欣乐新村、欣城峰景、恒丰世家、旭升花苑等
南化实小
学区划分:晓山路以北,新华路以西,园西路以南,江北大道以东围成的区域。包括:新华五村、新华六村、阿尔卡迪亚、福基旭东新城、三丰公寓、兰亭苑、大汤等;原长芦街道水家湾社区湾北三、四、五组和老街,陆营社区卞营、下沈、小陆营、常家营小区、西王和方巷小区等未拆迁区域
葛塘中心小学
学区划分:江北大道以西,马叉河以南,团结河以东围成的区域。包括尚品馨苑、美利广场、棠雅苑、聚瑞家园、文承苑、文承熙苑、永恒家园、怡景佳园;葛塘中山社区;葛塘工农社区(任井、墩子高、姚庄、伏庄、胡庄、郜庄、武庄、曹庄、和尚庄、中心村、新宏鑫、潘塘许、新郑营、尤山头、小汤、四周)
长城小学
学区划分:原长城街道所辖区域。包括接待寺社区(含长城新苑、长城佳苑、梧桐世家);长城村;官塘河村;前程村等
晓庄学院顶山实验小学
学区划分:顶山街道吉庆社区、大新社区、石佛社区(不含金地浅山艺境,山水金盾花园)、珍珠路社区。代招华润国际(待该区域配建小学建成开办后再行调整)
浦厂小学
学区划分:顶山街道临泉社区、龙虎巷社区、金汤街社区、南苑社区,浦口区内中车浦镇车辆有限公司和工业公司职工子女。
浦口实验小学
学区划分:大华锦绣华城(临江苑、柳州苑、桂美颂、榴美颂、香榭美颂、香邑美颂、乐美颂、爱美颂、香鸢美颂、香醍美颂);浦园村、浦建村、浦东村、浦东二村、津浦新村、新马路(不含175、184、186、188号)、浦铁一村(非铁路职工子女)、浦东路四号、六号、十八号(浦口电大门前小河为界)、南京电力环境保护科学研究所、铁道部南京煤炭设计院,桥工新村、迎江路(原桥北小学学区)、彩虹雅苑。
南京一中江北分校
学区划分:雅居乐、正荣润江城,代招正荣润锦城、保利西江月(待该区域配建小学建成开办后再行调整)
浦口实小浦园路分校
学区划分:江月府、锦汇苑、滨河御景、宜馨苑,宁港一、二村,大坝头1-50号,浦中路,浦铁二村,小柳三、四、六组,夹河六、七、九组,夹河新村,轮渡桥,河西街,河北街
浦口实小万江分校
学区划分:万江共和小区(天和苑、地和苑、仁和苑)
铁路小学
学区划分:泰山街道码头街、扶轮街、阳沟街、大马路、和平街、菜市中街、浦欣家园,浦铁一村铁路职工子女,新马路184、186、188号,码头社区
琅小明发滨江分校
学区划分:明发滨江新城
泰山小学
学区划分:金泉泰来苑、玫瑰花园、浦东花园、华侨绿洲、泰山花苑、泰山天然居、太平宝坻、景福家园、铁桥小区、爱上花园、新桥家园、新荣家园、泰福新寓、艾菲国际、铭人丽岛、杏林北苑、碧泉家园、钟表材料厂宿舍楼、毛纺厂宿舍、泰西路42号教师公寓、泰西路50号东南大学宿舍楼、南农大工学院家属区、南京麒麟交通技师学院家属区、后河沿、泰冯路泰山段双号至58号
鼎泰实验小学
学区划分:浦东北路以西、浦珠路以北、新马路(兴浦路-凯天路以东区域(含鼎泰家园、山水云房、恒辉翡翠城,郦都鸿图阁等)
柳袱小学
学区划分:泰山街道桥北社区,临江5组,桥北小区、江畔明珠、幸福美地、桥北花苑、春江阁、浦泰和天下,金城丽景、华侨城、中浦家园,迎江雅居
力小海德北岸分校
学区划分:海德北岸、朗诗红树林
浦口外国语学校(小学部)
学区划分:旭日爱上城、旭日华庭。代招金城丽景、华侨城和中浦家园
琅小威尼斯分校
学区划分:威尼斯水城街区
北小分校红太阳小学
学区划分:旭日上城、旭日家园
沿江小学
学区划分:沿江街道冯墙社区、路西社区,高新花苑、锦绣澜山、燕澜七缙、天华硅谷、天华绿谷、海润风景、浦洲花园、创业新村等。京新社区、新华社区未拆迁部分可在沿江小学和浦洲路小学中选择入学
浦洲路小学
学区划分:沿江街道复兴社区,润泰花园、润泰锦园等。京新社区、新华社区未拆迁部分可在沿江小学和浦洲路小学中选择入学
琅小分校天润城小学
学区划分:天润城1-10街区
二十九中学天润城分校(小学部)
学区划分:天润城11-16街区(含万润家园),代招:江岸水城、润富花园。
浦口实小高新分校
学区划分:新城香溢紫郡、亚泰山语湖
南信大高新附小
学区划分:盘城街道江北社区、盘城社区、新华社区、双城社区、落桥社区(原落桥村),盘龙山庄、盘金华府、鑫庭雅苑、徐窑花园、盘锦花园、盘新家园、儒林学士府、盘城新居、盘城公寓等,南京信息工程大学盘城宿舍区
永丰小学
学区划分:盘城街道永丰社区、老幼岗社区,裕民家园小区,落桥社区(包括原庆丰村、落桥村跃进河以西)、渡桥社区、板桥社区(原新民村1-3组)
六一小学
学区划分:盘城街道板桥社区,泰山街道原林场村,舟桥旅、高炮师营区,南京陆军指挥学院院区
花旗小学
学区划分:花旗社区
浦口外校高新分校
学区划分:代招弘阳时光里花园、弘阳悦峰时光里、绿地悦峰公馆、招商兰溪谷、朗诗未来街区、新城花漾紫郡、旭日学府(待该区域配建小学建成开办后再行调整)
玉带中心小学
学区划分:玉带社区、小摆渡社区、通江集社区、白玉社区
玉带滨江小学
学区划分:新犁社区、滨江社区
南京工业大学实验小学
学区划分:明发云庭、香漫山花园、国信自然天城、林景熙园,金地浅山艺境,山水金盾花园,代招顶山街道七里桥社区江北快速路以北未拆迁居民子女。
(上下滑动可查看全部信息)
· END ·
欢迎添加小助手微信
进群互动交流幼升小最新资讯
